高端人才引进

天津市人才引进计划
图片尺寸592x388
高端人才引进
图片尺寸1080x810
我区2年引进500余高端人才
图片尺寸746x388
深圳的人才引进策略全面升级迈向高端78
图片尺寸1080x1439
央企中建二局2022年春季高端人才引进计划
图片尺寸787x899
人才引进
图片尺寸640x410
寿光市发挥"人才红娘"作用 引进高端人才
图片尺寸480x277
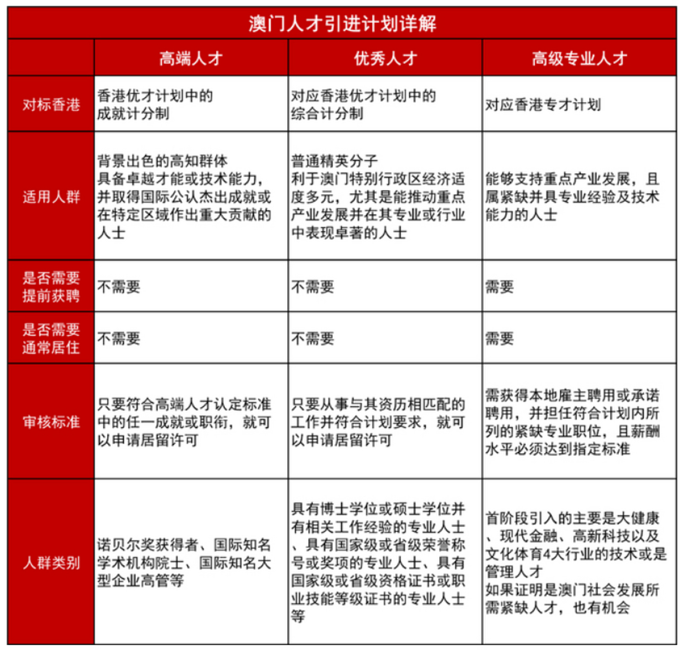
9890澳门人才引进制度,全方位对标香港 分为三类:高端人才计划
图片尺寸1346x1280
上海人才引进高层次人才要求
图片尺寸589x788
2023年郑州两会 郑州市长何雄:引进高端人才50名 博士以上优秀青年
图片尺寸720x1280
2023年汕头市引进中高端人才专场招聘会事业单位即将开始
图片尺寸660x330
灵活用工:企业高端人才引进如何实现高效管理
图片尺寸860x574
法治督察员来啦打造引进高端人才权益保障的宁波样板
图片尺寸1080x607
武汉人才集团正式成立,力争年引进高端人才1000人次,人才大数据库达
图片尺寸641x1308
第04集引进高端人才需要注意什么
图片尺寸1280x720
每年至少引进35000人香港人才引进措施最新解读
图片尺寸1080x720
引进顶尖人才申报条件(苏州市2020年度高端人才奖励名单)
图片尺寸512x340
从2022年10月香港推出了高端人才通行证计划之后,跨境君接到了大量的
图片尺寸599x485
权威发布 | 河北出台措施加快引进国际高端专业人才
图片尺寸1280x720
2020年度平顶山市引进培育创新创业高端人才团队公告
图片尺寸973x1534