高考作文评分标准

高考作文评分标准
图片尺寸920x1302
2013年高考作文评分标准
图片尺寸920x1302
全国新课标卷高考作文评分标准细则
图片尺寸1264x704
高考作文评分标准
图片尺寸920x1302
高考日语作文要求及评分标准
图片尺寸1080x1439
高考作文评分标准出炉!高分万能素材你必须要有!
图片尺寸720x463
今年陕西高考作文
图片尺寸993x1404
高考作文评分标准
图片尺寸920x1302
高考语文作文评分标准
图片尺寸920x1300
高考作文评分标准出炉!高分万能素材你必须要有!
图片尺寸640x717
高考快速作文ppt
图片尺寸1080x810
高考作文评分标准及执行细则
图片尺寸920x1302
201高考作文评分标准
图片尺寸1080x810
江苏高考作文评分标准
图片尺寸920x1302
作文评分标准
图片尺寸920x1302
高考作文评分标准
图片尺寸626x621
高考英语作文评分细则.pdf
图片尺寸1218x860
全国新课标卷高考作文评分标准共5页
图片尺寸920x1302
高考冲刺30秒批阅一篇作文评分7步骤和6标准知道才能得高分
图片尺寸493x671
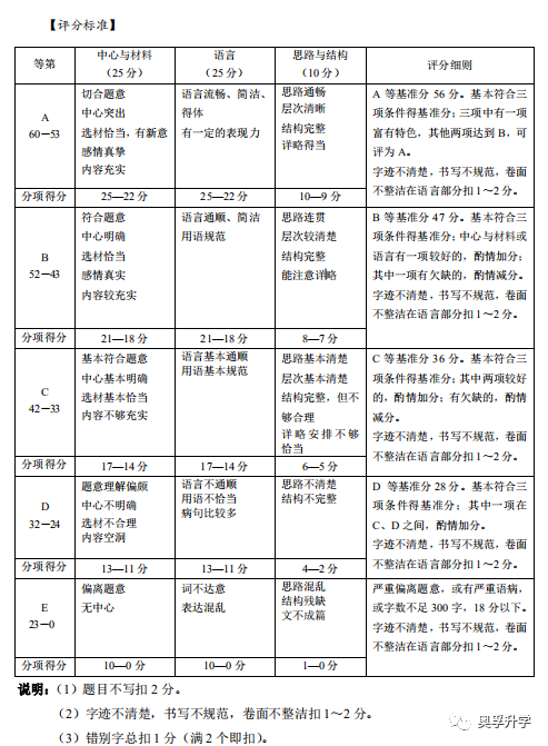
2018全国1卷高考语文作文评分标准
图片尺寸920x1302