黄帝家谱

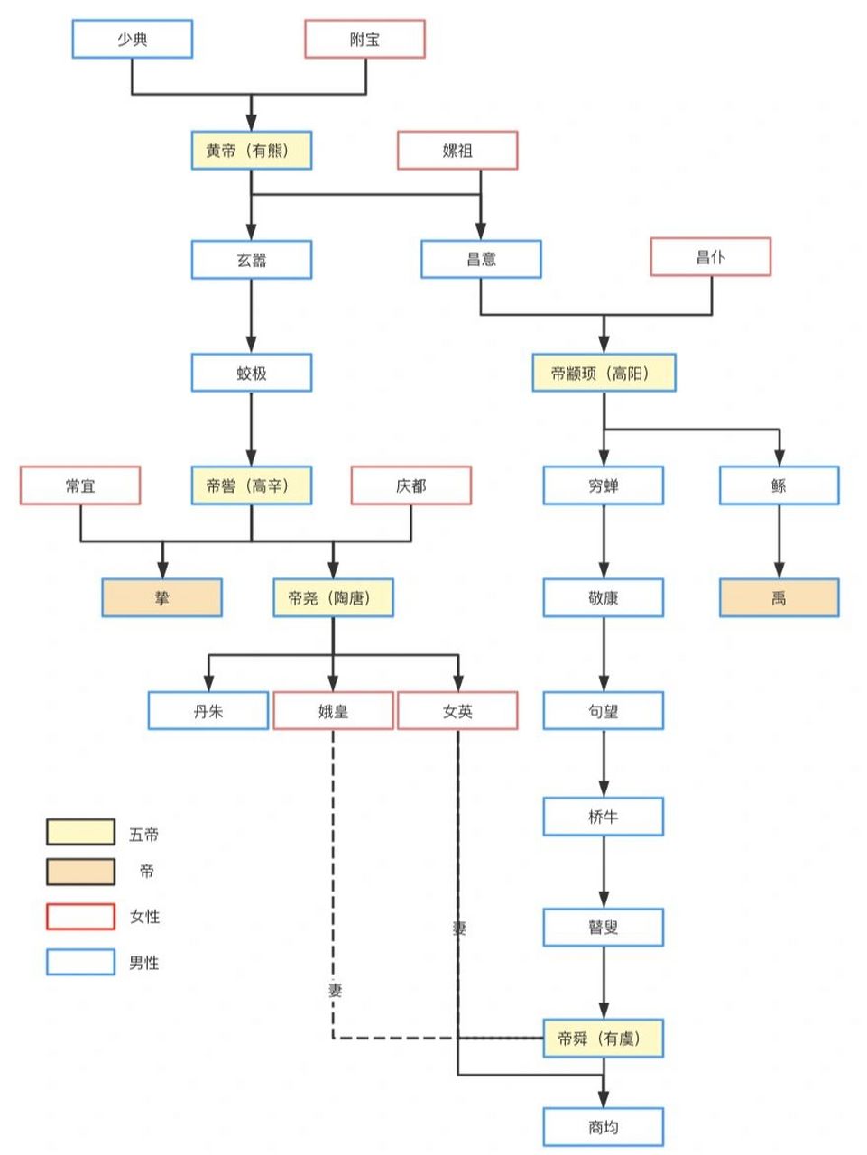
五帝本纪中黄帝的部分家谱 82159978 虽然挚和禹都为帝,但
图片尺寸961x1280
黄帝至夏初帝王家谱
图片尺寸640x400
五帝时期之黄帝
图片尺寸640x1496
黄帝谱系的形成和演变析论
图片尺寸696x400
三皇五帝时期的黄帝族谱
图片尺寸604x742
黄帝世系简表黄帝世系及其族属姓氏看看你的姓在哪里
图片尺寸640x853
中华始祖炎帝黄帝世系图
图片尺寸1129x761
黄帝子孙啊
图片尺寸1080x660
三黄五帝世系表
图片尺寸640x987
黄氏家族分支世系册2
图片尺寸1226x753
黄帝谱系的形成和演变析论
图片尺寸685x400
根据史记记载的黄帝世系表有些人认为早期的华夏文明起源于西亚美索不
图片尺寸657x649
中华始祖炎帝黄帝世系图doc5页
图片尺寸792x560
宋真宗赵恒尊黄帝为赵姓一世祖
图片尺寸582x457
黄帝谱系
图片尺寸600x800
这个少典同志更牛的地方在于,他生了两个儿子,一个叫黄帝,一个叫炎帝
图片尺寸498x452
黄帝至第一世林氏源流世系图-宗支世系-寻根网-家谱寻根-寻根网
图片尺寸1800x3267
黄氏家族002
图片尺寸818x1010
黄帝世系,红字为做过天子的人
图片尺寸427x393
黄氏家谱
图片尺寸1000x1334