鼠乳

鼠乳smallrat - 企业商标大全 - 商标信息查询 - 爱企查
图片尺寸413x245
鼠乳拼音读音英文繁体
图片尺寸400x400
其名甚多,有鼠乳,千日疮,枯筋箭等,俗称瘊子.
图片尺寸475x360
鼠乳的介绍
图片尺寸1024x768
14张经典图片快速认清12种原发性皮肤病
图片尺寸530x397
鼠乳图片
图片尺寸246x300
宝贝鼠图片
图片尺寸450x300
鼠疫是通过什么途径传播的
图片尺寸682x280
降龙草|不止治疗蛇伤那么简单,还可广泛用于各种皮肤病
图片尺寸640x420
发于胸背,皮损中央有脐窝的赘疣,称鼠乳.
图片尺寸640x480
新冠肺炎,免疫系统,益生菌,动物双岐杆菌bb-12,鼠
图片尺寸498x299
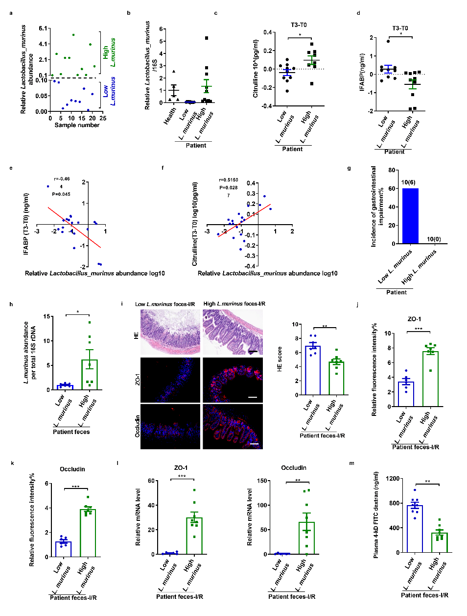
鼠乳杆菌减轻肠道缺血再灌注损伤
图片尺寸1269x1451
豇豆红鼠乳皮釉尊
图片尺寸1192x1364
根治疣特效民间偏方
图片尺寸797x342
16s rrna基因测序分析发现,鼠乳杆菌在res小鼠中的相
图片尺寸1267x1721
为上等,以有子根,多鼠乳(附子上长出刚露头呈瘤状突起的子根)者为次等
图片尺寸644x430
我有一个预感,刷到这条视频的人,明天就会有意想
图片尺寸1152x720
氧化钨纳米颗粒wo3nps在炎症性肠病中的治疗潜力
图片尺寸657x421
繁缕⑦治皮肤风湿肿痛:络石藤,香芒,鼠乳叶各适量,水煎外洗.
图片尺寸690x515
鼠乳杆菌通过tlr-2信号促进m2型巨噬细胞释放il-10
图片尺寸954x1256