002690

002690基金持仓图
图片尺寸405x300
美亚光电0026903月20日股东户数258万户较上期增加301
图片尺寸634x1144
美亚光电002690股票历史分红情况近年股息率走势图
图片尺寸800x1050
美亚光电0026902023年年报简析营收净利润同比双双增长
图片尺寸680x390
美亚光电0026902月8日北向资金增持10307万股
图片尺寸365x245
农银新能源主题002190基金净值002690
图片尺寸1191x867
口腔医疗设备股美亚光电002690被忽视的隐形冠军
图片尺寸1151x767
美亚光电0026902023年年报简析营收净利润同比双双增长
图片尺寸660x600
002690每股净资产 美亚光电002690净资产是多少
图片尺寸1440x954
$美亚光电(sz002690)$网页链接 - 雪球
图片尺寸800x527
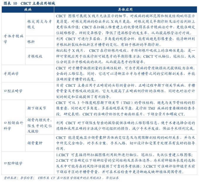
美亚光电002690深度报告光电识别技术领导者全力进军高端医疗领域华创
图片尺寸679x621
东吴证券美亚光电0026902021年报点评口腔ct收入快速增长业绩略低于
图片尺寸750x460
净利预增500%曙光初现,有望暴涨成妖
图片尺寸694x500
美亚光电0026902023年年报简析营收净利润同比双双增长
图片尺寸680x448
飞越天河,美亚光电(sz002690),中航光电(sz002179),千金药业(sh600479
图片尺寸480x254
美亚光电002690股票历史分红情况近年股息率走势图
图片尺寸900x600
美亚光电002690股票历史分红情况近年股息率走势图
图片尺寸800x690
股票行情快报美亚光电0026902月20日主力资金净买入87543万元
图片尺寸680x328
美亚光电 002690前进中的医疗设备龙头宏观背景一方面,随着我国人口
图片尺寸800x382
3月8日美亚光电(002690)创60日新低,收盘报32.45元.
图片尺寸435x182