00451

协鑫新能源(00451.hk):6月3日南向资金减持5569股
图片尺寸480x245
协鑫新能源00451hk完成配售233亿股净筹约5970万港元快报
图片尺寸2160x3840
【中国铁路】"彩虹列车"健康快车结束在通化的光明之旅返回北京
图片尺寸3134x1960
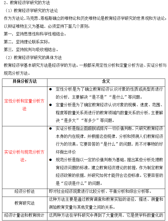
2023年自考00451教育经济学备考资料
图片尺寸656x666
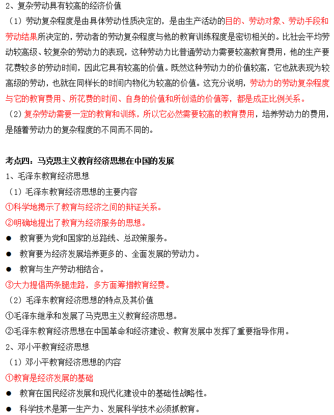
2023年自考00451教育经济学备考资料
图片尺寸656x674
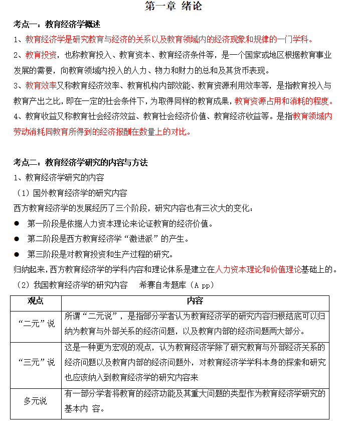
2023年自考00451教育经济学备考资料
图片尺寸656x861
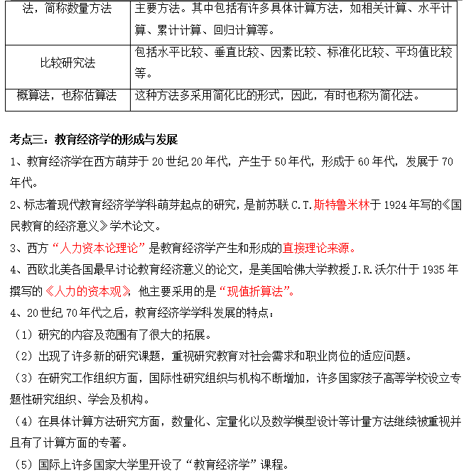
2023年自考00451教育经济学备考资料
图片尺寸656x816
=艺术家入口户玄关收纳匙壁挂装饰00451画进门墙挂画蛙入钥挂面钩
图片尺寸1242x1242
2023年自考00451教育经济学备考资料
图片尺寸686x838
威望新品00451172花级护卫舰technik版
图片尺寸2048x854
协鑫新能源入选2024绿光esg榜典范环境贡献案例top10
图片尺寸1919x1279
02年中茶班章王全世界最后剩一提 绝版 全世界仅剩
图片尺寸1707x1280
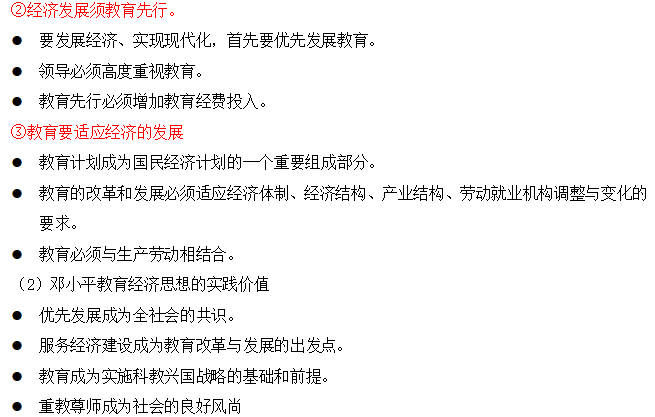
2023年自考00451教育经济学备考资料
图片尺寸655x417
【演讲嘉宾】协鑫光电 田清勇:协鑫光电 - 钙钛矿产业化进展
图片尺寸750x1062
协鑫新能源(00451)股票股价,实时行情,新闻,财报数据
图片尺寸238x230
90后女生,继承500亿公司!光储接班潮来袭,谁是最强富二代?
图片尺寸764x445
旗下拥有协鑫科技(03800.hk),协鑫集成(002506.sz),协鑫新能源(00451.
图片尺寸1280x960
【演讲嘉宾】协鑫光电 田清勇:协鑫光电 - 钙钛矿产业化进展
图片尺寸600x600
光伏股中,新特能源(01799.hk),协鑫新能源(00451.hk),协鑫科技(03800.
图片尺寸339x228
$协鑫集成(sz002506)$$协鑫科技(03800)$$协鑫新能源(00451)$
图片尺寸800x347