00821

【二手95新】昆仑 金桥系列 18k白金手动机械女士手表 b113/00821
图片尺寸800x800
2024年4月福建省自考00821现代汉语语法研究过程性加分网络助学
图片尺寸1587x2245
2024年4月福建省自考00821现代汉语语法研究过程性加分网络助学
图片尺寸1587x2245
2024年4月福建省自考00821现代汉语语法研究过程性加分网络助学
图片尺寸1587x2245
2024年4月福建省自考00821现代汉语语法研究过程性加分网络助学
图片尺寸1587x2245
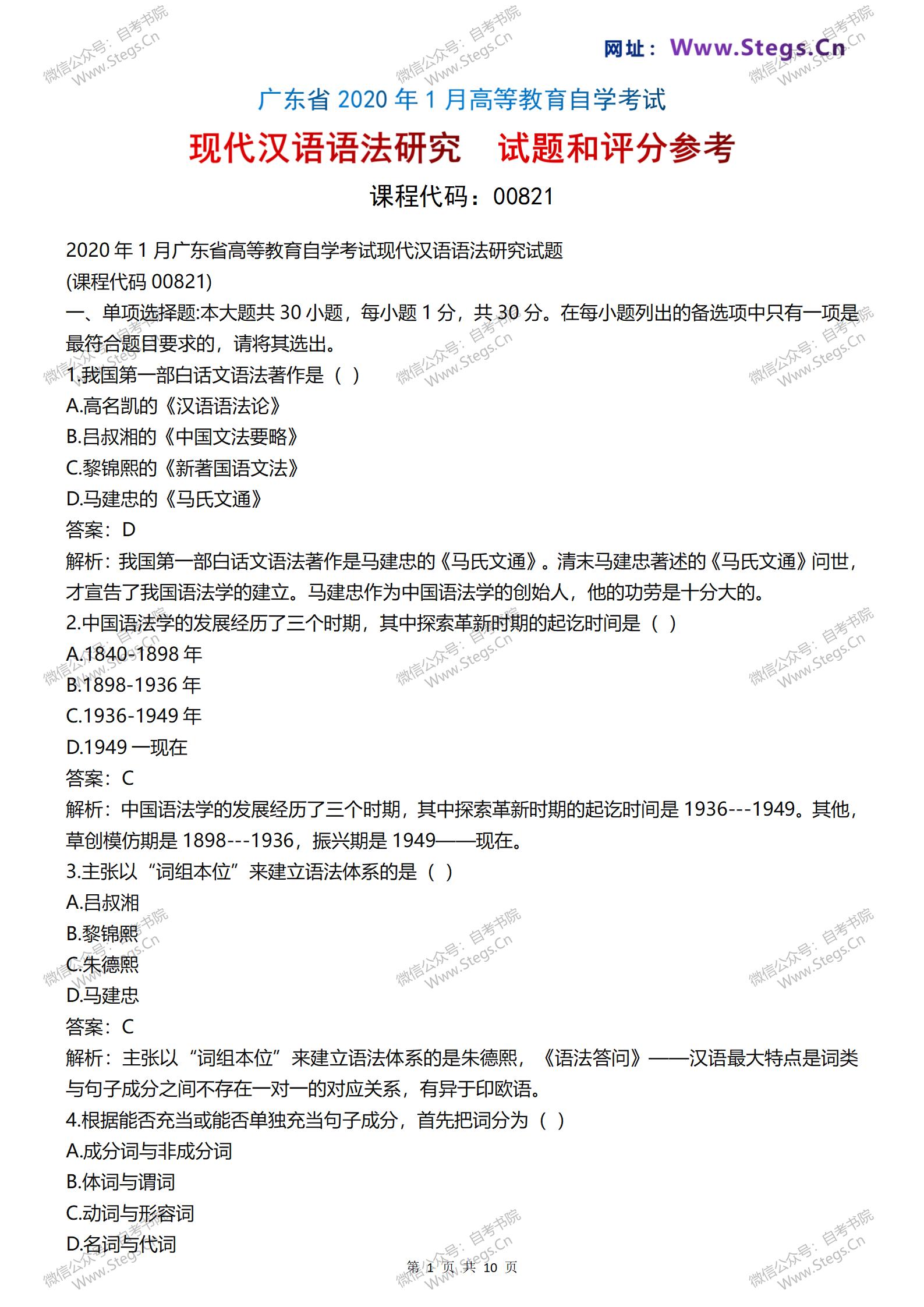
2020年1月广东自考《00821现代汉语语法研究》真题和评分参考
图片尺寸1587x2245
京伺服ksdg00821li esdg00821li 驱动器电源底板功率模块板议价
图片尺寸2304x1536
2024年4月福建省自考00821现代汉语语法研究过程性加分网络助学
图片尺寸1587x2245
广东自考00821现代汉语语法研究历年真题复习资料视频网课电子版
图片尺寸800x800
2024年4月福建省自考00821现代汉语语法研究过程性加分网络助学
图片尺寸1587x2245
二手书9成新 广东自考00821现代汉语语法研究历年真题试卷押题精 广东
图片尺寸1500x1500
安徽省自考00821现代语法研究第五版 陆俭明北京
图片尺寸800x800
2020年1月广东自考《00821现代汉语语法研究》真题和评分参考
图片尺寸1587x2245
自考教材00821语法讲义 现代汉语语法研究【附电子模拟 真题试卷
图片尺寸500x500
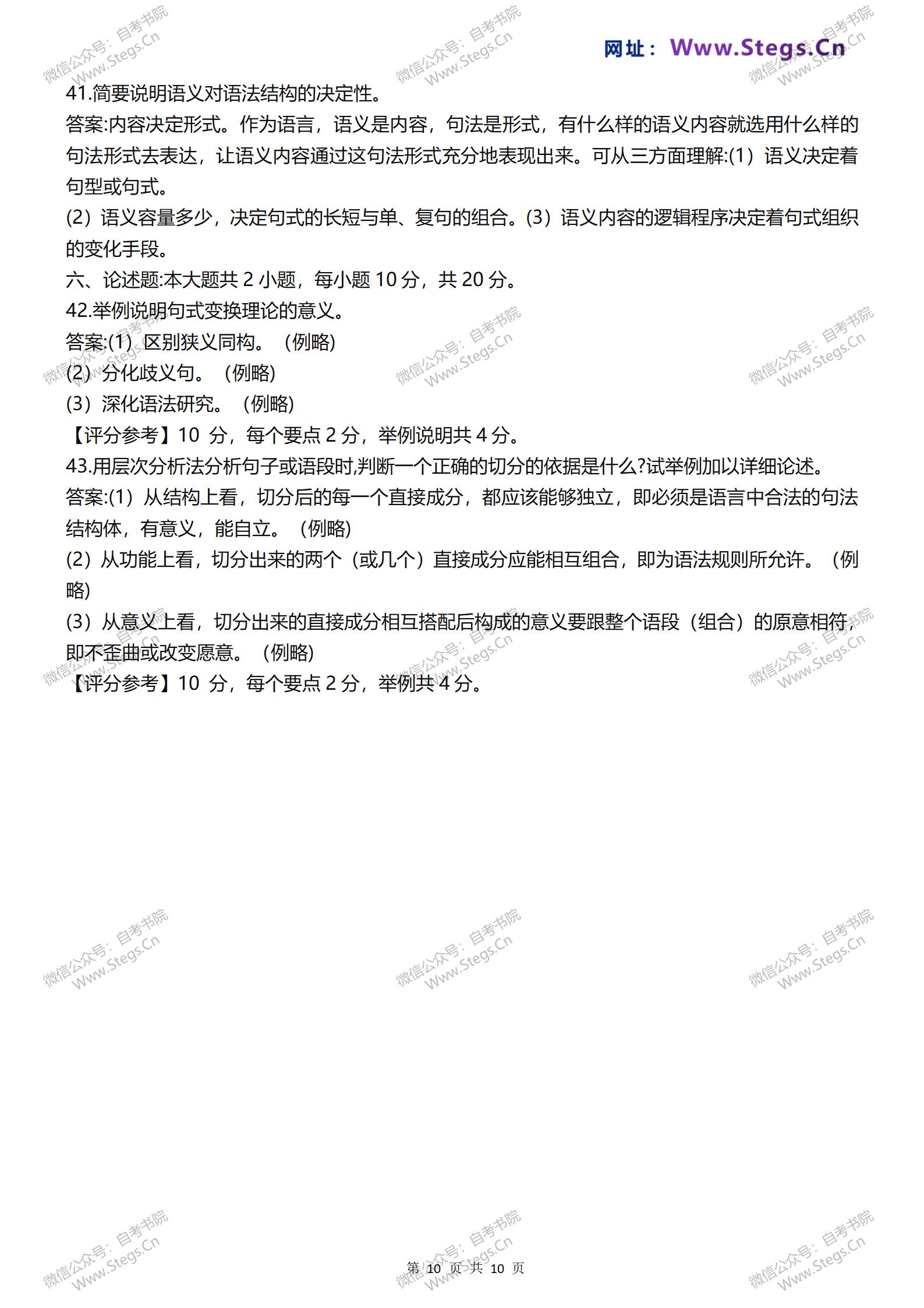
2020年1月广东自考《00821现代汉语语法研究》真题和评分参考
图片尺寸1587x2245
2024年4月福建省自考00821现代汉语语法研究过程性加分网络助学
图片尺寸1587x2245
自考00821现代汉语语法研究专升本网课程教材题库试卷资料讲义
图片尺寸800x800
韩国直邮golden goose22ss直筒裤女gwp00821 p000711 20106
图片尺寸1000x1000
2020年1月广东自考《00821现代汉语语法研究》真题和评分参考
图片尺寸1587x2245
香港直邮golden goose 女士 松紧腰休闲裤 gwp00821p001160
图片尺寸1000x1000