0b2225ncp电路图

mp3完好电路图
图片尺寸3012x1711
诺基亚1200高清晰完整原厂电路图
图片尺寸1584x515
锂电池升压芯片ic电路图资料
图片尺寸553x213
器,网上的资料少,根本上没有案例可查,24v led供电问题,采用ncp1397ag
图片尺寸958x605
本机pfc电路采用安森美公司生产的pfc控制芯片ncp 1607b(ub201),如图7
图片尺寸2229x1329
dc-dc中的由ncp1562控制的dc/dc电源电路图
图片尺寸1166x800
ncp1377问题急~~请帮忙
图片尺寸1022x535
ncp1207b电路图
图片尺寸583x326
background image
图片尺寸918x1188
ncp1608电路图
图片尺寸683x277
ncp1607 功率因数控制器(pfc)
图片尺寸743x274
sy8270c sy8286b sy8288 sy8003a ncp81215 应用电路图-迅维网-维修
图片尺寸2675x1667
ncp3155a典型应用电路图
图片尺寸667x328
ob2225ncp,ob2225ncp pdf中文资料,ob2225ncp引脚图,ob2225ncp电路
图片尺寸827x1169
财务管理 诺基亚x6电源管理与音频处理电路图 c2226 2u2 gnd c2225 2
图片尺寸1604x1033
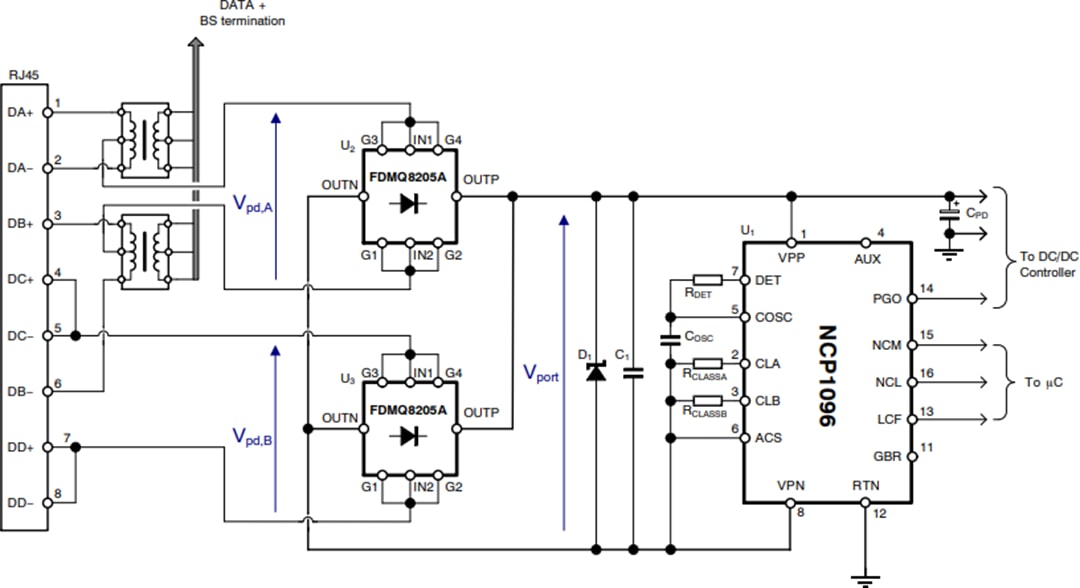
应用电路图 - onsemi ncp1095和ncp1096大功率poe-pd控制器
图片尺寸1080x588
【ncp1608临界导电模式pfc控制器利用ota的ncp1608是有源功率因数校正
图片尺寸850x1100
该pfc电路控制芯片采用安森美芯片ncp 1606 .
图片尺寸1341x1529
ncp1606应用电路
图片尺寸969x356
免费文档 所有分类 工程科技 电子/电路 168p-p26dwd-00原理图 d c
图片尺寸1188x918