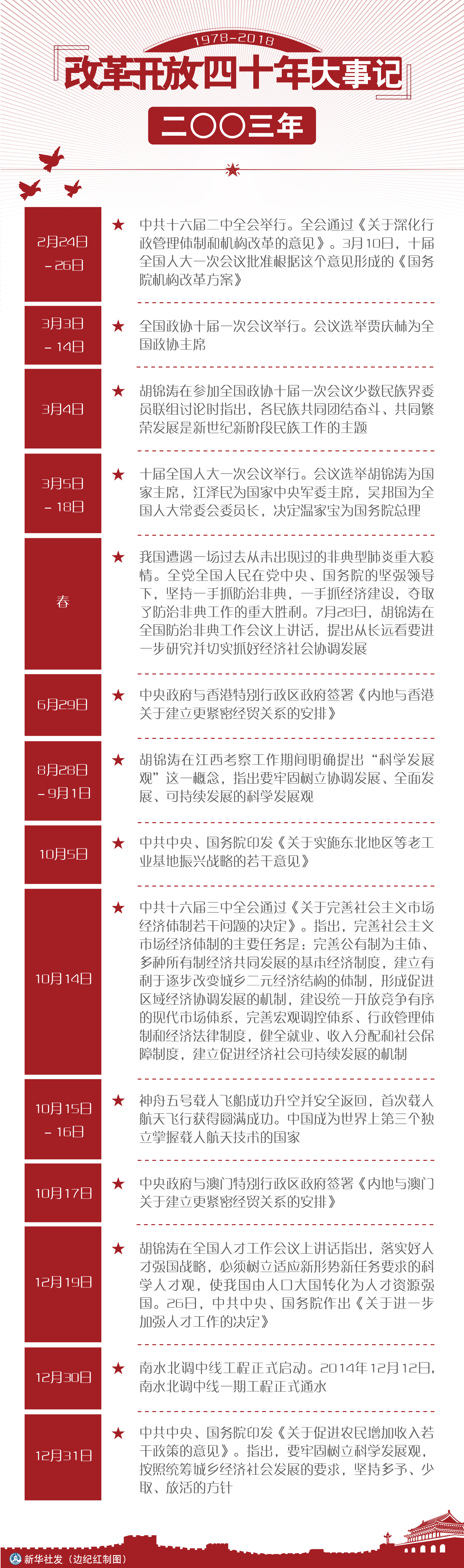
2003年大事

(图片5:北京申奥成功)2003年我国第一艘载人飞船神州五号成功升上太空
图片尺寸639x836
改革开放四十年大事记(2003年)
图片尺寸1584x5349
2003年10月16日我国首次载人航天飞行圆满成功
图片尺寸550x795
2003年召开的全国人才工作会议以及会后印发的《关于进一步加强人才
图片尺寸907x801
头条新闻:2003全球关注的100件大事
图片尺寸1200x1600
2014年高中新课标历史大事年表
图片尺寸692x1040
93年.3月16日.人民日报,八届全国人大一次会议.
图片尺寸1000x750
03年发生了哪些大事回忆录
图片尺寸2500x1668
中国应急管理大事记20032007
图片尺寸1949x2812
人民日报2003年4月24日【危难中我们众志成城/国务院成立防治非典指挥
图片尺寸450x600
这是一张2003年的报纸,当时制定的目标是在2022年实现人口零增长,而在
图片尺寸960x1280
2003年12月24日《人民日报》
图片尺寸650x495
中国灾害大事记(2001-2003)
图片尺寸432x598
《文汇报》【要勇敢地跳出原来旧机构的圈子——河南
图片尺寸960x1280
2003年的二三事
图片尺寸400x500
大事祝贺中国加入世界贸易组织中共湖南省第八届委员会第一次会议上
图片尺寸1200x1600
老照片里的定州和市医见证了这么多大事
图片尺寸1080x703
报纸:经济观察报2003年10月20日(内容:中国首次载人航天飞行)
图片尺寸899x1000
文汇报,1982年6月3日国务院决定恢复新疆生产建设兵团,杨昌毅把为四化
图片尺寸1200x1600
人民日报1993年3月16日【八届全国人大一次会议开幕/政府工作报告摘要
图片尺寸1200x1600