220v人体感应灯线路图

拓安达220v人体感应开关86型三线制楼道灯具照明感应器
图片尺寸790x1250
红外人体感应器led感应投光灯红外人体感应开关pir智能感应开关6
图片尺寸790x563
人体感应灯电路图
图片尺寸1000x707
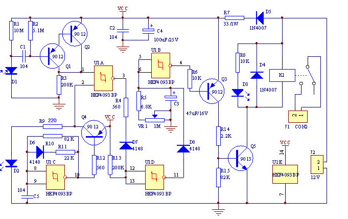
楼道灯人体红外感应电路(全波式)
图片尺寸1488x747
人体红外感应小夜灯的制作方法
图片尺寸1000x561
想想试下人体红外感应模块的效果,就连接了如下电路,想看下led灯会不
图片尺寸500x667
人体感应器电路基于lm358的人体感应灯电路设计方案
图片尺寸811x324
人体感应灯电路
图片尺寸991x493
电路自用人体感应灯hcsr501人体感应模块
图片尺寸872x715
一种自动调压人体感应灯电路的制作方法
图片尺寸1000x777
人体感应led日光灯适合用在地下车库吗?
图片尺寸1293x694
人体感应器电路 基于lm358的人体感应灯电路设计方案
图片尺寸817x450
可调节220v微波雷达感应开关工程专用人体感应控制器带光控感应
图片尺寸700x350
一文看懂人体感应开关三线接法
图片尺寸869x449
微波感应人体传感器的典型应用电路设计
图片尺寸990x323
220v路灯光控开关自动晚上上亮感应家用模块感应开关
图片尺寸750x500
12v人体红外线接近感应器延时开关 模块 套件 diy
图片尺寸681x428
人体感应开关红外感应延时开关
图片尺寸735x407
一种基于雷达人体感应的照明灯的制作方法
图片尺寸1000x620
2015批发浪漫亚克力花恋花海工艺品香薰礼品灯 会销展销节日礼品
图片尺寸1356x1920