2n3904电路

2n3904典型功放应用电路图
图片尺寸378x280
使用 eg1218 滑动开关点亮 led 的 2n3904 电路示例原理图
图片尺寸500x459
关于模拟电路的问题
图片尺寸595x330
代替以后怎样接入电路呢?求解
图片尺寸328x328
4管发射机原理图
图片尺寸997x333
应用电路
图片尺寸368x279
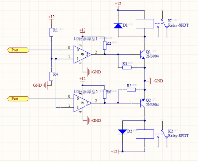
的计算稳压电源的选型和使用,以及工作原理led的参数整流电路的原理
图片尺寸680x559
2n3904n pdf下载_2n3904n供应商_pdf文件在线浏览页
图片尺寸1026x1493
求问下面这个2n3906与2n3904组成什么电路?有什么作用?
图片尺寸562x488
各位大虾,请问这个电路的静态工作点怎么样?
图片尺寸600x400
各位大虾,请问这个电路的静态工作点怎么样?
图片尺寸425x561
共射共源放大电路的仿真实验
图片尺寸582x449
本机-电路图-电子产品世界
图片尺寸554x472
手头上有ao3401mos管和2n3904,2n3906,希望能设计个简单的电路
图片尺寸364x467
全盔材质,abs,玻璃钢,碳纤维,玄武岩,哪个质量最好?
图片尺寸500x333
互补或双边交流射极跟随电路
图片尺寸512x386
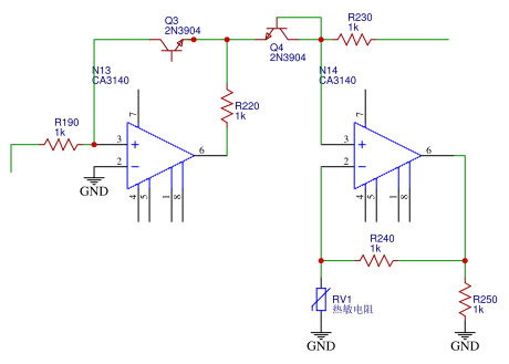
我想用运放倒相是否可行
图片尺寸1615x841
基于2n3904晶体管设计简单的电压探测仪-基础电路-维库电子市场网
图片尺寸1105x532
编辑器打开
图片尺寸460x329
张飞实战电子第一部总结笔记
图片尺寸575x527