3-正则图

从一个3—正则平面图的3—边着色到4—面着色
图片尺寸303x287
从一个3—正则平面图的3—边着色到4—面着色
图片尺寸315x291
从一个3—正则平面图的3—边着色到4—面着色
图片尺寸294x286
2—连通3—正则平面图的可3—边着色的证明
图片尺寸402x258
690_374
图片尺寸690x374
正则表达式基础入门学习
图片尺寸1889x923
组合数学,这张图是k-正则图
图片尺寸508x700
图论中的正则图
图片尺寸263x277
ctr预估(3)--正则,交叉验证,特征提取,变量分类
图片尺寸579x332
690_253
图片尺寸690x253
算法题l1正则化与稀疏性
图片尺寸1440x1021
图 知识总结_正则图-csdn博客
图片尺寸1159x747
projective incomplete multi-view clustering
图片尺寸1110x463
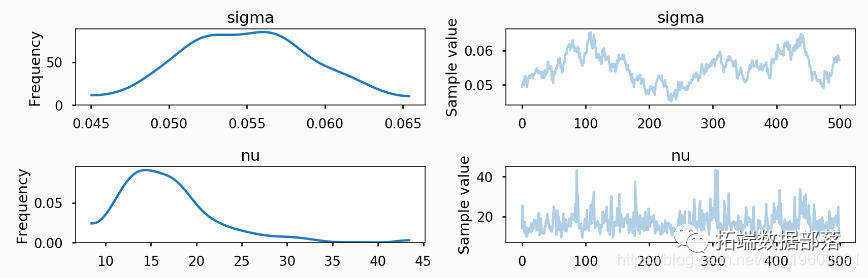
r语言随机波动模型sv马尔可夫蒙特卡罗法mcmc正则化广义矩估计附代码
图片尺寸865x623
projective incomplete multi-view clustering
图片尺寸525x277
r语言随机波动模型sv马尔可夫蒙特卡罗法mcmc正则化广义矩估计附代码
图片尺寸868x278
r语言随机波动模型sv马尔可夫蒙特卡罗法mcmc正则化广义矩估计附代码
图片尺寸878x504
从0到1打造正则表达式执行引擎(二) nfa转dfa-阿里云开发者社区
图片尺寸2002x604
projective incomplete multi-view clustering
图片尺寸513x138
偶图k-正则偶图图的对称差运算一,图的匹配与贝尔热定理匹配概念图的
图片尺寸491x321