360行业

公司最近拿下一款专门扶持中小实体行业的产品-360实力商家,从客户的
图片尺寸640x360
周鸿祎ai数字人亮相杭州360智慧商业点亮地标助力企业生意增长
图片尺寸1596x788
3602020年旅游行业营销策略
图片尺寸960x540
360政企安全集团招聘渗透测试工程师专家
图片尺寸690x460
360采购正式上线,抓紧认购了.新产品-360采购正式上线, - 抖音
图片尺寸1920x1080
体现了 360 安全能力聚焦政企新蓝海,赋能行业全场景的崭新姿态
图片尺寸1600x1071
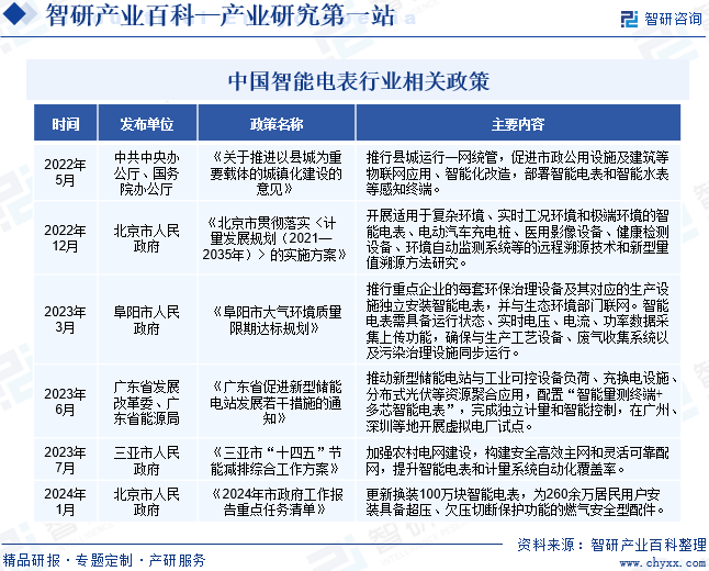
智研产业百科词条360智能电表附行业商业模式产业链全景分析
图片尺寸712x584
909万毕业生涌入职场360招聘行业报告解读就业趋势变化
图片尺寸640x360
360金融ipo"赶晚集"今日定价,互金行业上市趋势再现
图片尺寸432x288
360概念行业股票名单整理查收一下202427
图片尺寸750x400
四个新作战方法360开启安全大模型实战时代
图片尺寸750x2149
杀软行业"搅局者",5亿用户的背后,360为什么被称为流氓软件!
图片尺寸640x384
智研产业百科词条360智能电表附行业商业模式产业链全景分析
图片尺寸646x520
供应链为王数字化势在必行360智慧商业发布汽车后市场行业报告
图片尺寸643x362
智研产业百科词条360智能电表附行业商业模式产业链全景分析
图片尺寸1599x774
360:2016招聘行业大数据报告
图片尺寸2000x1125
媒介360会员系统升级:数智营销全息服务 赋能科学决策与roi提效!_行业
图片尺寸1080x604
智研产业百科词条360智能电表附行业商业模式产业链全景分析
图片尺寸644x615
智研产业百科词条360智能电表附行业商业模式产业链全景分析
图片尺寸643x595
isc 2021丨360叶健:构建新框架,打造新生态
图片尺寸1080x720