3886电路图
![[ic后级] [贴图]迟来的爱:我的3886](https://imgs.wantubizhi.com/img/735A5D1F980B52A636CC46F12F2D1A731AB0C0175D2DF18588AC526C171F458ED369BCE972AD2EF772EEE90594410FB54EFEE2EE9A24244FC1729838E7F2A2A3807EF4C7081A914DEAFE7EBE2652CC1793C212E2C3E4693E42B3D1AE5DB7DAF1)
[ic后级] [贴图]迟来的爱:我的3886
图片尺寸915x563
音频功放lm3886基本应用电路
图片尺寸1249x749
优秀的功放ic,lm3886基本应用电路图
图片尺寸600x414
谁有3886功放的电路图
图片尺寸680x300
lm3886功放电路图你想了解的在这里
图片尺寸755x505
lm3886功放电路图解析
图片尺寸800x527
低音炮功放电路图lm3886,大家看看这两个图哪个要好点?
图片尺寸695x311
lm3886功率放大电路应用电路
图片尺寸993x693
lm3886重低音电路
图片尺寸453x1022
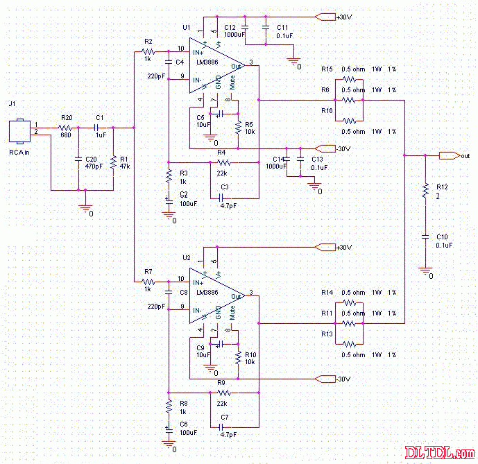
lm3886 btl功放电路图- 功率放大
图片尺寸689x669
lm3886功放电路图你想了解的在这里
图片尺寸580x301![[组图]lm3886tf](https://imgs.wantubizhi.com/img/ADDA3C5D760C6828B77B505A29D43E8323DD94FD41C323BBFBD302A4AA70EF4CBE22E3A77E09605B4442B6C8AA64054C2472776B4C3005374D67608B6237134ECFFC6502EFCEB727729A0A6F6B559565895A50B248544FBC02764028A723928A)
[组图]lm3886tf
图片尺寸1021x805
全绝缘封装lm3886tf大功率音频功率放大器的原理图pcb设计
图片尺寸1245x771
lm3886t输出信号不平滑
图片尺寸1129x475
lm3886功放电路原理图lm3886功放pcb图
图片尺寸737x851
乐林功放lm3886电路图
图片尺寸600x431
lm3886功放电路原理图lm3886电路图纸lm3886参数
图片尺寸689x669
自制的3886功放
图片尺寸727x395
lm3886电路图.jpg
图片尺寸624x756
lm3886制作的50w功放电路图
图片尺寸580x389