4580运放单电源电路图

但是,其实是指这种运放在与逻辑电路对接时,允许使用单电源供电
图片尺寸617x612
您好这是之前用双电源±15v供电时的运放电路,可是现在只能用单电源
图片尺寸1129x667
运算放大器单电源设计
图片尺寸556x660
il4580pdf文件及第1页内容在线浏览
图片尺寸969x1557
mc4580ls08r
图片尺寸827x1169
但是,其实是指这种运放在与逻辑电路对接时,允许使用单电源供电
图片尺寸597x762
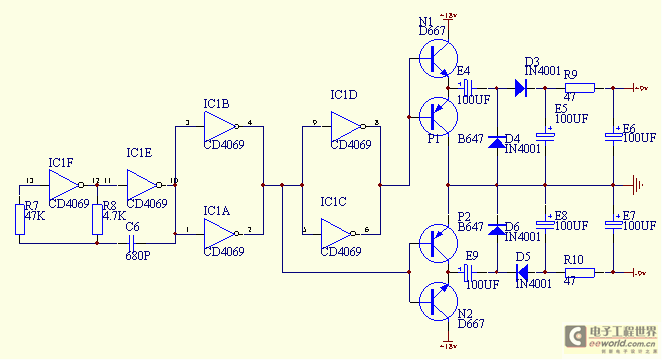
求单电源功放电路图
图片尺寸1081x639
文档下载 所有分类 工程科技 电子/电路 > 单电源运放在采用电容耦合
图片尺寸400x370
单电源运放参考电压使用问题
图片尺寸959x454
运放单电源供电电路中一电容作用的疑惑
图片尺寸556x430
单电源转换正负电源电路
图片尺寸662x360
单电源运放电路有很大的交流声该修正那里的参数
图片尺寸953x549
国产ic专业制造厂家现货批发4580d _集成电路(ic)_列表网
图片尺寸1356x1920
运放电路之差分放大器
图片尺寸546x286
2017-03-09运算放大器单电源供电电集成运放单电源供电|2017-03-09
图片尺寸1391x1085
关于耳放(耳机放大器)的运放和您的健康以及听力损害
图片尺寸976x583
关于运放的问题 请问这个电路有什么用具体怎么运行?谢谢.
图片尺寸1206x835
求运放电路增益
图片尺寸736x466
单电源运算放大器应用-运算放大电路-维库电子市场网
图片尺寸630x762
想做一个运放驱动的功放,求电路图
图片尺寸800x453