5218a电路图

低噪声音频前置放大电路
图片尺寸1429x633
fs5218a四挡五档手电筒充电球泡灯ic-电子电路图,电子技术资料网站
图片尺寸624x366
宽带运放器电路图
图片尺寸700x686
启达启臣微cr5218sa低成本方案做5v0.6a非标
图片尺寸711x407
采用三菱低噪声双运放m5218l的mm唱放
图片尺寸800x534
> ncp5218 (on semiconductor) 2−in−1 notebook ddr
图片尺寸793x1123
技术资料 电路图 控制电路 运放器的电压线路电路图 来源: a href=&
图片尺寸600x863
启达启臣微电源芯片cr5218sascsdsesg应用指导书
图片尺寸666x443
思睿达tt5218史上最具性价比的双绕组5v1a5v2a
图片尺寸785x485
两级运放仿真电路图
图片尺寸839x566
音频信号控制电路
图片尺寸1176x626
m5218l引出脚排序.jpg
图片尺寸1162x1553
科学教育类芝麻团 2016-07-06 8要吓我 采纳数:1039获赞数:5218lv
图片尺寸1232x609
赔十★原厂封装482521 impimp5218cpw地址:深圳市福田区赛格广场6707a
图片尺寸832x1100
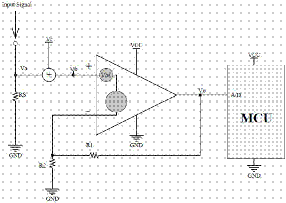
增加运放输入电压采集补偿运放失调电压的装置
图片尺寸1000x711
> hfct-5218m 622 mb/s single mode laser transceiver for atm
图片尺寸816x1056
用ne5532运放制作前置放大电路图
图片尺寸690x498
启达cr5218做5v21a兼容lp3668lp3669
图片尺寸628x381
cf353双电源高输入阻抗双运放电路图
图片尺寸537x450
康佳5218手机维修 图一--电路图-技术资料-华强电子网
图片尺寸945x1368