5d报告模板

5d报告模板(已填写)
图片尺寸751x1101
包院长为我详细解读了5d超声报告单, 这是我第一次听到这么详细, 这么
图片尺寸1080x1440
太平洋科技影像
图片尺寸1029x480
5d彩超查出唇腭裂胎儿,产前筛查不可忽视!
图片尺寸1047x709
千亿大厂绝地大反击
图片尺寸960x533
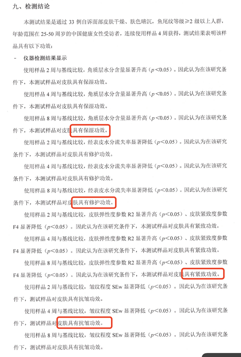
别以为人家只是光听着厉害,该有的功效测试报告一个没跑95最吸引人
图片尺寸1080x611
24w 5d三维彩超报告怎么看?为什么图片这么模糊 头部黑黑的是什么?
图片尺寸2592x1944
标准》要求另外,项目团队2021年就某垃圾焚烧厂的"飞灰检测报告"信息
图片尺寸704x1000
《政府工作报告》单行本和视频图文版等融媒体读物及学习材料出版
图片尺寸787x490
贵妇精华平民价一支兼顾紧致抗皱亮肤修护还得是华熙
图片尺寸966x1428
资料来源:观研天下整理根据观研报告网发布的《中国美妆行业发展趋势
图片尺寸524x332
来源:nmpa官网2,3月20日:医疗器械网络销售合规治理工作报告会会上
图片尺寸518x1065
我国美妆行业长坡寻雪 本土品牌加大研发布局 国货美
图片尺寸532x253
再看真人测试报告.
图片尺寸1052x432
商讲力gfa9gf脱颖而出的项目路演
图片尺寸600x765
30万吨杉杉来了
图片尺寸1080x1920
每周医刻国家医保局正面回应集采影响创新医院亏损怪dr
图片尺寸1080x471
每周医刻国家医保局正面回应集采影响创新医院亏损怪dr
图片尺寸1080x474
全网首发lancetglobalhealth心衰中心大数据揭示中国心衰
图片尺寸1065x609
恪守与应变南京招商局办公楼设计分析
图片尺寸640x1052