605296中签号

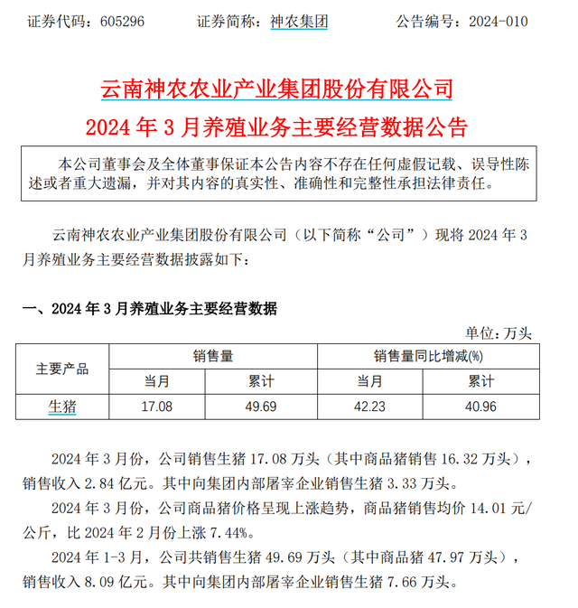
当晚,神农集团(38.040,0.16,0.42%)(605296)同样披露,3月该
图片尺寸640x673
水文猪猪锐而知止敬畏为盾定量篇
图片尺寸800x1734
水文猪猪锐而知止敬畏为盾定量篇
图片尺寸343x384
主板涉及饲料上市企业名单322
图片尺寸1200x3000
$牧原股份(sz002714)$ $东瑞股份(sz001201)$ $神农集团(sh605296)$
图片尺寸800x2656
二师兄大卖2家猪企率先报喜
图片尺寸750x954
早评:铁流股份,皖通科技,文投控股,海泰科,神农集团,联明股份_财富号
图片尺寸997x678
16,0.42%)(605296)4月7日晚间公告,2024年3月,公司销售生猪17.
图片尺寸688x360
当晚,神农集团(605296)同样披露,3月该公司销售生猪17.08万头
图片尺寸1080x752
猪肉股会有持续性
图片尺寸800x537
a股午评沪指低开高走半日涨044油气资源股走强
图片尺寸2880x2217
神农集团中签号公布,605296神农中签号在线查询,查看中签结果
图片尺寸546x412
43晚盘总结天赐材料世龙实业华鼎股份兴欣新材云内动力雅本化学等
图片尺寸307x237
水文猪猪锐而知止敬畏为盾定量篇
图片尺寸800x484
04万头 对内部销售占比约20%|生猪_新浪财经_新浪网
图片尺寸688x360
10家猪企实现同比增长,其中天邦食品和神农集团(605296)的涨幅均超40%
图片尺寸523x784
速看超60猪企1月出栏量下降9家猪企2024年目标总量
图片尺寸922x679
43晚盘总结天赐材料世龙实业华鼎股份兴欣新材云内动力雅本化学等
图片尺寸1033x925
上周五新会员小小加入后买$神农集团 sh605296$买入后封板,今天大涨8
图片尺寸424x728
神农集团(605296.sh)ipo网上摇号中签结果出炉:中签号共36027个
图片尺寸890x296