74hc165

关于单片机串口转并口芯片74hc165的编程问题.
图片尺寸705x733
utc u74hc165g 稳压器.#utc u74hc16 - 抖音
图片尺寸1080x1080
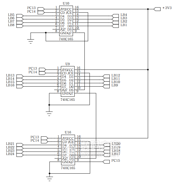
74hc165三片级联
图片尺寸1802x545
櫸鴧9咂澏綘
图片尺寸2006x1962
看图要仔细-设计74hc165的原理图库文件-pcb系列教程
图片尺寸480x326
交直流电压及测频板单片机
图片尺寸670x338
74hc165级联篇四
图片尺寸1083x490
74hc574n 集成电路ic芯片电子元器件集成块直插dip20
图片尺寸1440x1919
批发74hc165 sn74hc165 移位寄存器 8位 并行装载
图片尺寸496x408
3片74hc1651级联读取按键
图片尺寸687x309
74hc165读取按键键值的问题
图片尺寸408x596
proteus51仿真5并入串出74hc165
图片尺寸609x370
stm32三线检测八个按键74hc165
图片尺寸615x503
74hc165双级联电路图由图4可知,u2芯片的9号串行数
图片尺寸565x695
10个 全新进口原装74hc165 贴片sop-16 74hc165d 逻辑-移位寄存器
图片尺寸750x750
74hc165并转串芯片使用方法及代码示例
图片尺寸983x772
74hc165扩展8按键4旋转编码问题 很棘手
图片尺寸889x512
stm32f1联级74hc165q7反馈电平一直是低什么原因呢
图片尺寸609x617
看图要仔细-设计74hc165的原理图库文件-pcb系列教程
图片尺寸511x473
零成本学arduino教程——74hc165扩展寄存器教程_ardui
图片尺寸846x502