74ls192原理图

哪里是74192的借位信号?电路中该信号有什么作用
图片尺寸332x444
11中,两片74ls192芯片的级联,使得在时计数跳到00的时候产生一个进位
图片尺寸269x479
l298n直流步进两用驱动器典型应用电路
图片尺寸800x405
利用74ls192减法计数器实现减法计数功能.
图片尺寸679x431
图2-3 74ls192外引脚及时序波形图 表2-1 74ls192功能表
图片尺寸457x639
计数器用的74ls192,译码器用的74ls48连接七段数码管.
图片尺寸1004x550
工学 数电课程设计实验报告 74ls74 2,十进制可逆计数器74ls192 74ls
图片尺寸1213x884
下图为用三个74ls192组成的421进制的计数器,注意此时mr都要接低电平.
图片尺寸1254x901
74lsl92构成的计数器电路图
图片尺寸638x396
【rico board试用体验】电路分析
图片尺寸1482x866
如图为74ls192构成的计数器,74ls1l92功能表如表所示.
图片尺寸594x279
74ls192引脚图功能表资料
图片尺寸626x507
符号文章
图片尺寸521x252
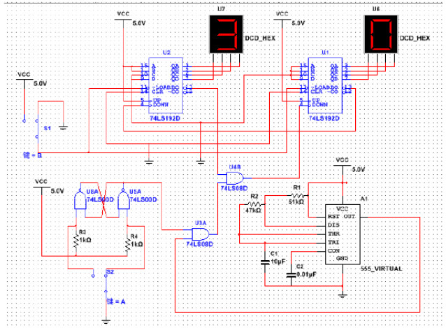
基于74ls192的30秒倒计时设计
图片尺寸638x469
用74ls192设计3进制计数器的仿真电路
图片尺寸625x350
74ls192的引脚图 74ls192的功能表如表1所示
图片尺寸626x462
10这三种信号: 方案1,第一种方案是采用74ls192作为芯片,根据任意进制
图片尺寸516x317
cumt矿大----电路与数字系统实验二 计数,译码显示电路设计_用74ls160
图片尺寸2266x1525
如何用74ls192构成30s减法计数器
图片尺寸450x274
锁存器和触发器由与门74ls08和与非门74ls00构成
图片尺寸575x356