7930c电路图

fan7930cm pdf下载及第2页内容在线浏览
图片尺寸1010x1370
fan7930bmx pdf下载_fan7930bmx pdf文件在线浏览页面【2/22】-天天ic
图片尺寸1010x1370
又调头看电路图,发现fan7930vcc脚过去经过三极管后直接接的是ledvcc
图片尺寸280x246
fan7930cmx pdf下载及第18页内容在线浏览
图片尺寸1010x1370
pdf下载_fan7930bmx pdf文件在线浏览页面【18/22】-天天ic网
图片尺寸1010x1370
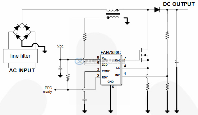
fan7930c为核心的pfc电路工作原理及各引脚功能介绍_哔哩哔哩_bili
图片尺寸1920x1080
典型应用电路 应用 液晶电视电源 设备 fan7930c 输入电压 范围 90
图片尺寸850x1100
fan7930b fan7621-24v8.3a
图片尺寸1835x1178
com/view/e1c78a431711cc7930b7160e.html
图片尺寸1057x776
fan7930c 120μa20v soic8 fairchild 集成电路ic
图片尺寸637x371
fl7930c pfc应用电路图 采用fl7930b和fan7621s的150w led街灯照明
图片尺寸455x279
fan7930cmx数据表pdf18pagefairchildsemiconductor
图片尺寸918x1188
fairchildfl7930b和fan621s150wled街灯照明电源解决方案
图片尺寸540x215
fairchildfl7930b和fan621s150wled街灯照明电源解决方案
图片尺寸415x250
液晶电视易损集成电路fan7530fan7602bbmxfan7930ir2184sfa5571n
图片尺寸2398x1333
三款单片机电源电路
图片尺寸544x392
fan7930bm (fairchild) pdf技术资料下载 fan7930bm 供应信息 ic data
图片尺寸850x1100
tcl pe461c4型二合一板电路原理与维修(上)
图片尺寸1642x1033
液晶电视易损集成电路fan7530fan7602bbmxfan7930ir2184sfa5571n
图片尺寸1446x1058
全面剖析苹果a1278不开机无触发济南磐龙维修图文帖
图片尺寸932x598