8002c芯片接线图

8002小功率芯片开关机噪音问题 - powered by discuz!
图片尺寸949x577
sm8002c开关电源芯片说明书
图片尺寸2380x3368
电源ic8002c型号有什么可以代替的?
图片尺寸683x587
sm8002c开关电源芯片说明书
图片尺寸2380x3368
大部分音箱采用电路3的方式(2个sc8002b芯片比一个 好的双声道功
图片尺寸700x600
sm8002c开关电源芯片说明书
图片尺寸2380x3368
一朵鲜花插在牛粪上了芯片级维修玩具电子琴后续
图片尺寸720x462
ns8002 是一款 ab 类桥式输出音频功率放大器 - ab类功放 - 触摸芯片
图片尺寸821x1347
求帮助,8002小功率芯片开关机噪音问题 - powered by discuz!
图片尺寸868x612
sm8002c
图片尺寸537x294
8002b功放接线图解浅谈功放的连接方式
图片尺寸787x345
cst8002d是一颗带关断模式的音频功放ic
图片尺寸600x450
at24c32,at24c64,at24c128,at24c256,at24c512系列eeprom芯片单片机读
图片尺寸279x235
巨峰科技 雄迈模组130万 960p 3518c 0130高清网络摄像头芯片模块
图片尺寸800x534
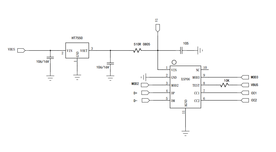
诱骗芯片pdqc协议xsp06应用案例支持5v9v12v15v20v
图片尺寸969x535
铃木电梯主电路 电梯控制 控制电路 电路图 技术资料,达普ic芯片交易
图片尺寸1550x1594
前提问者采纳 这个图只是表示一种芯片的与外部元件的电气连接原理,你
图片尺寸478x624
芯片接线图
图片尺寸760x652
ns8002单声道ab类音频功放
图片尺寸645x402
理光mpc8002 c6502 pro5100s 5110sp 芯片
图片尺寸800x800