8025电路图

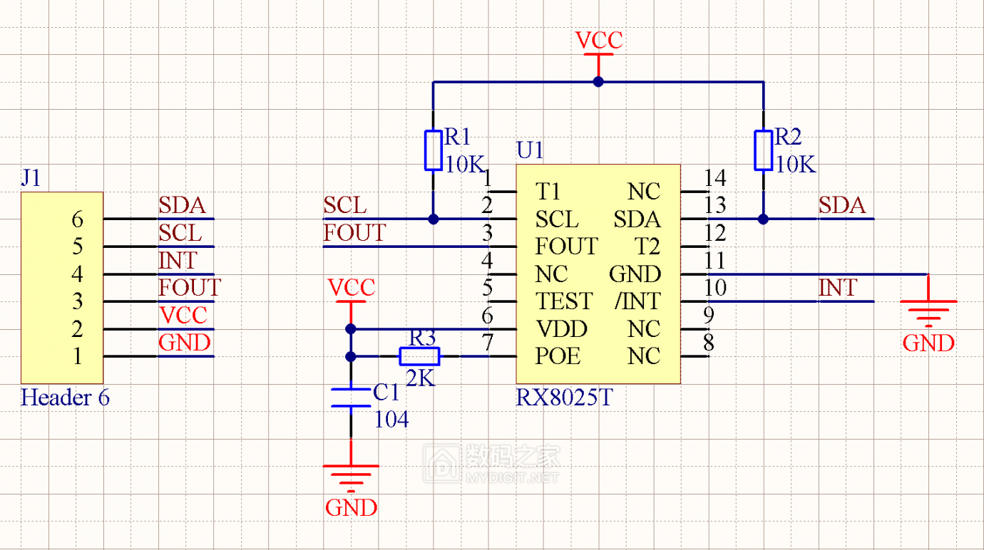
看这么多人都玩rx8025分享个自己画的原理图和pcb图可以去撸5元的pcb
图片尺寸1380x772
wifi模块 esp8285串口转wifi/无线透传/超小体积/安信可/esp-01f
图片尺寸750x544
tx_8025t电路图.jpg
图片尺寸1047x625
>> 默认分类
图片尺寸509x393
ncn8025amntxg
图片尺寸784x397
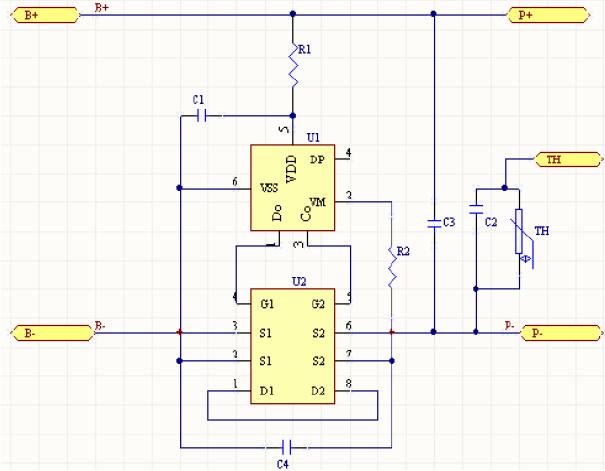
电池电量检测电路
图片尺寸832x821
浪涌保护器工作原理解读-流体机械资讯频道
图片尺寸626x800
干电池升压芯片
图片尺寸580x433
首先跟你说一下你烧机的原因: 你做的电路是反激式,如果没有控制电路
图片尺寸600x353
技术大神支持i2c接口和温度补偿功能的实时时钟在阶梯
图片尺寸434x316
sipeed m1w内部esp8285固件烧录教程
图片尺寸650x433
谁能帮我看一下这个电路图的原理
图片尺寸763x474
led大功率手电筒
图片尺寸605x471
pn8015_非隔离小家电ic pn8015
图片尺寸600x437
linux驱动开发15之rtc驱动模型
图片尺寸757x426
dw018205上电池不启动
图片尺寸1467x1021
dvd电路图1
图片尺寸1077x805
求单锂开关电路
图片尺寸1134x634
看这么多人都玩rx8025分享个自己画的原理图和pcb图可以去撸5元的pcb
图片尺寸928x930
图4 电压滞后处理电路图3,控制钝化膜生成电池的钝化膜是由于电池长
图片尺寸1080x650