8051单片机引脚功能图

8051单片机引脚功能介绍
图片尺寸640x503
8051单片机架构和引脚说明
图片尺寸695x830
stc25f2k60s2单片机增强型8051内核
图片尺寸883x635
51单片机各引脚功能详解
图片尺寸494x455
8051单片机引脚分类,8051单片机有几个引脚
图片尺寸1417x975
无忧文档 所有分类 高等教育 工学 8051封装与引脚ppt 8051单片机
图片尺寸1080x810
单片机引脚介绍
图片尺寸920x1303
at89c51单片机是高性能单片机,因为受引脚数目限制,所以有许多引脚
图片尺寸547x684
8051封装与引脚ppt
图片尺寸1080x810
8051的引脚定义及功能
图片尺寸492x500
所有分类 工程科技 信息与通信 单片机 第16讲ppt 8051单片机授课ppt
图片尺寸1080x810
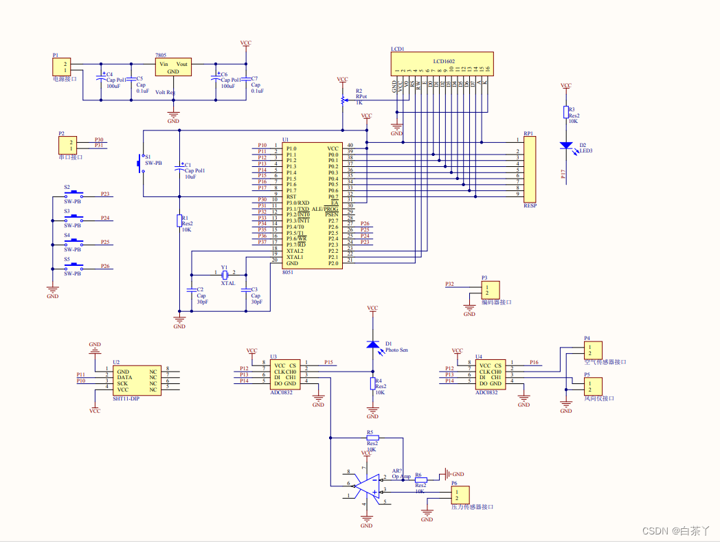
基于51单片机的气象站【光照,压力,空气质量,风速风向,温湿度,上位机
图片尺寸1048x789
8051单片机引脚功能介绍 单片机引脚功能介绍
图片尺寸1080x810
【自学51单片机】1 -- 初步认识单片机及其学习方法 和 单片机基础
图片尺寸650x544
3 mcs-51单片机的引脚功能 单片机的引脚功能 p1.0 p1.1 p1.2 p1.
图片尺寸1080x810
stc89c52单片机-stc89c52单片机 - 早旭阅读
图片尺寸583x425
2 mcs-51的引脚
图片尺寸1080x810
8051单片机 智能仪器ppt 单片机的引脚及功能 1
图片尺寸1080x810
80c51单片机引脚图功能介绍
图片尺寸541x557
51单片机引脚定义
图片尺寸525x536