ADC0808

adc0808引脚图及功能
图片尺寸366x426
基于单片机的电流智能检测系统_毕业论文.doc
图片尺寸1182x1268
大神帮我看看!proteus 51单片机 adc0808 转换不准确问题
图片尺寸1050x623
单片机数字电压表程序及电路原理图adc0808 74ls245
图片尺寸991x544
大神帮我看看!proteus 51单片机 adc0808 转换不准确问题
图片尺寸934x540
adc0808集成电路_引脚配置_应用领域
图片尺寸600x619
编程问题,求思路 当给adc0808的输入电压为0的时候
图片尺寸1281x759
基于单片机的高精度ad转换器的设计
图片尺寸239x343
单片机adc0808dac0832信号发生器
图片尺寸608x605
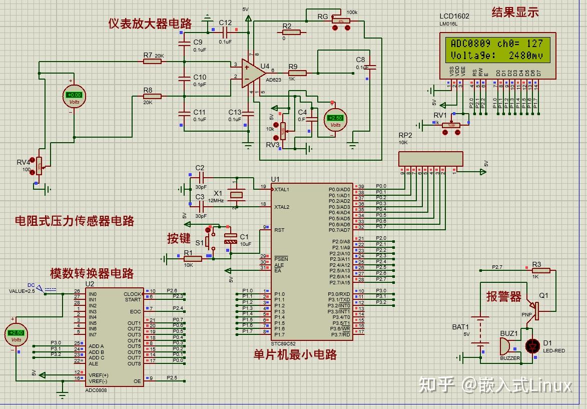
基于51单片机的adc0808电压表仿真设计
图片尺寸1230x797
proteus用单片机 adc0808进行a/d转换实验 led灯没有显示 求帮助
图片尺寸1125x793
单片机adc0808接口实验利用proteus软件含c程序和电路图
图片尺寸1038x721
晚上给个朋友在51上调adc0808芯片
图片尺寸1173x817
adc0808 octal channel single adc sar 10ksps 8
图片尺寸800x800
-z;
图片尺寸600x451
dac0808原理与应用(引脚功能 举例说明 原理图 源程序)
图片尺寸983x543
free nsc price
图片尺寸661x528
02,求指导如何修改?
图片尺寸1282x705
proteus里只有8位的adc0808可以仿真,其他的10位-16
图片尺寸788x559
注意:proteus中没有adc0809因此要选择adc0808datas
图片尺寸1222x642