ADC0832原理图

adc0832调试问题求解单片机读取不到数据
图片尺寸321x636
由于adc0832在通信时并不是会同时使用do和di端口
图片尺寸337x229
谢谢!
图片尺寸794x418
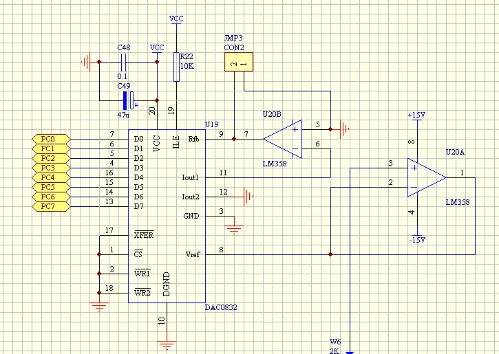
fpga与dac0832接口电路原理图
图片尺寸590x335
谁能帮忙写一个adc0832的程序,带数码管显示的
图片尺寸1753x872
基于51单片机的adc0832双路电压表proteus仿真程序
图片尺寸989x651
单片机adc0832mq2温度烟雾报警控制pcb原理图源程序
图片尺寸1365x860
我di0到di7全给了1,但是测到的输出只有0.13v
图片尺寸997x384
基于51单片机的报警器(尾气检测,4路,adc0832,lcd1602)
图片尺寸816x612
dac0832简介
图片尺寸878x424
电桥放大电路及stc12单片机adc0832
图片尺寸1164x612
单片机实验 用dac0832产生锯齿波电压
图片尺寸1187x596
单片机adc0832电压检测程序(充电自动提醒)_怎么用单片
图片尺寸2622x1759
dac0832应用电路图
图片尺寸495x304
adc0832双通道实现ad电压转换
图片尺寸670x470
有用过dac0832的朋友请进!
图片尺寸725x515
单片机adc0832转换mq2烟雾报警器proteus仿真程序pcb文件
图片尺寸1662x838
图5-1 d/a转换原理图
图片尺寸525x311
基于51单片机 dac0832的波形发生器汇编语言程序
图片尺寸971x602
基于dac0832的51单片机da转换电路设计实现
图片尺寸815x422