Android架构图

android tif 架构概述
图片尺寸5254x3540
二,android 架构
图片尺寸997x647
android应用架构的发展和实践
图片尺寸2416x2148
安卓基础知识(android系统架构)
图片尺寸6619x7238
android 的系统架构
图片尺寸640x477
android图形架构
图片尺寸1730x2204
android 架构图
图片尺寸1000x811
android多媒体框架架构 - 简书
图片尺寸4608x3456
android网络图片
图片尺寸3113x4363
android系统架构图
图片尺寸3141x4254
掌握-android-系统架构,看这一篇就够了!(2)
图片尺寸809x711
二,android架构
图片尺寸1690x1537
android app整体架构
图片尺寸2056x1334
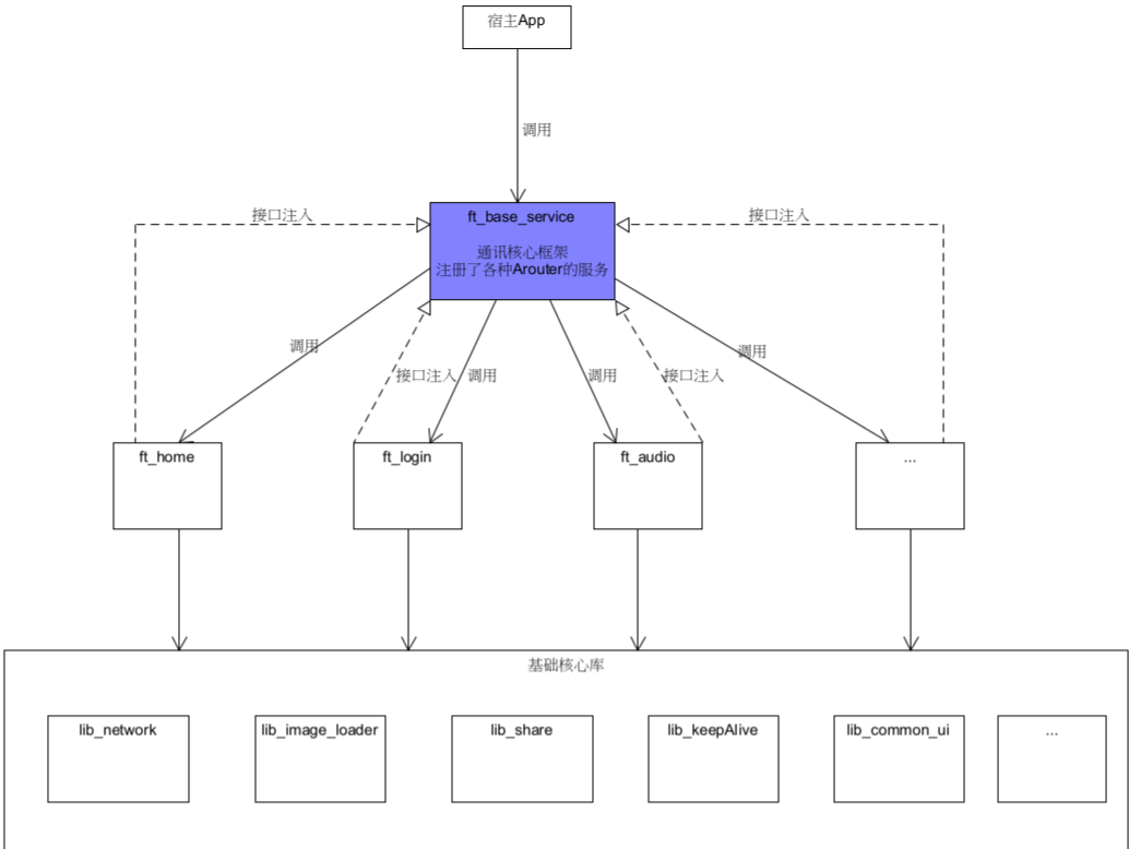
android 架构设计之项目重构【组件化篇】-易微帮
图片尺寸1045x778
android图形架构
图片尺寸1047x1673
android系统架构及生态链_android系统架构图_android生态_404技术
图片尺寸2116x1502
2.1. android架构
图片尺寸863x899
android安全体系结构简介
图片尺寸549x467
android架构---学东西还是从高处看才能学得远!
图片尺寸637x563
理解androidbinder机制三java层
图片尺寸1858x1772