BOOST电路

boost变换器原理
图片尺寸1281x689
boost变换器的主电路怎么画?
图片尺寸861x331
boost升压电路
图片尺寸530x339
boost 升压应用电路
图片尺寸662x295
学习分享:dcdc转换的升压电路—boost # boost升压电路主要利用了
图片尺寸1708x1280
diy多快充协议太阳能充电器boost升压电路
图片尺寸1022x551
文档下载 所有分类 工程科技 电子/电路 > boost变换器原理第1页 下一
图片尺寸1080x810
一种光伏mppt的全电流段boost电路
图片尺寸1000x578
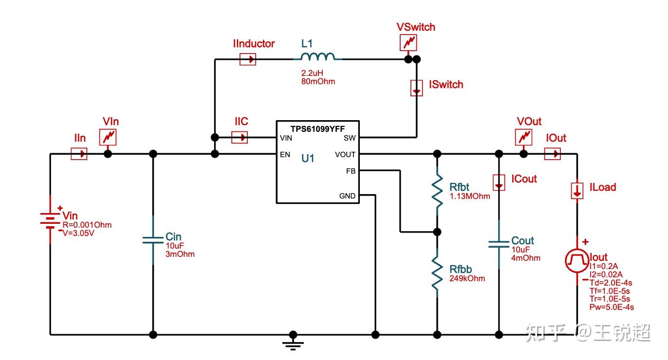
boost 电路 small footprint 的 design - 知乎
图片尺寸1372x740
boost电路知识详解
图片尺寸700x300
学习笔记:简谈boost升压电路
图片尺寸650x324
(2)能实时监测和闭环控制输出电压,电流,单片机pwm控制boost电路输出
图片尺寸795x293
boost升压电路,每个技术人员都应该掌握,很多电子设备都采用!
图片尺寸1561x976
做一款大功率boost升压电源ic fp5207:15v升压60v 240w_电路_电压
图片尺寸1486x537
一种飞跨电容三电平boost电路
图片尺寸618x347
一种基于耦合电感的boost升压电路
图片尺寸1442x1022
无忧文档 所有分类 工程科技 电子/电路 boost变换器原理ppt 第6页
图片尺寸1080x810
boost升压电路34063升压升不上去
图片尺寸863x493
boost变换器bcm电流自恢复及数字预测纹波控制电路设计
图片尺寸700x490
boost电路解析ppt
图片尺寸1080x810