BPS评分表

bps疼痛评分
图片尺寸1080x810
早期目标导向性镇静ppt 疼痛行为列表(behavioral pain scale , bps)
图片尺寸1080x810
当blatchford评分为0时,患者不需要入院行输血,内镜或手术治疗.积分
图片尺寸589x757
the glasgow blatchford score(gbs)评分系统gbs ≤ 1 提示极低出血
图片尺寸898x1454
程序化镇静需知!
图片尺寸554x636
行为疼痛量表bps
图片尺寸920x1302
行为疼痛量表bps
图片尺寸920x1303
kps评分评价
图片尺寸762x653
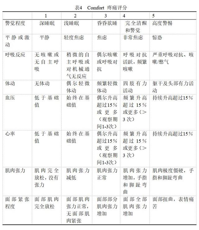
comfort评分共包括8个项目,每一个项目评分为1~5分,总分为40分(表4).
图片尺寸640x742
产科常用数据4--bishop评分
图片尺寸628x330
cpot疼痛评分bps疼痛行为列表
图片尺寸1114x1442
basso beattie bresnahan(bbb)运动功能评分及脚印分析,斜板运动评分
图片尺寸556x301
表3 卒中相关性肺炎病情严重程度评分系统
图片尺寸1263x617
icu 镇痛镇静疼痛评分表大合集
图片尺寸640x242
上消化道出血评分表
图片尺寸606x596
abcd2评分能确定tia患者是否为卒中的高危人群;通常存在单肢无力或
图片尺寸700x656
6s评分表
图片尺寸890x1091
格拉斯哥(gcs)评分
图片尺寸1071x1153
4张评分表,教你合理评估acs合并上消化道出血
图片尺寸1928x734
警惕青年卒中的隐形杀手——"卵圆孔未闭"_患者_诊断_评分标准
图片尺寸636x822