GFAP( )

转化医学明星靶点-星型胶质细胞标志物gfap_星形胶质细胞标志物_爱博
图片尺寸914x831
转化医学明星靶点-星型胶质细胞标志物gfap-易微帮
图片尺寸707x476
gfap / glial fibrillary acidic protein
图片尺寸600x600
转化医学明星靶点-星型胶质细胞标志物gfap-易微帮
图片尺寸419x419
quantitative analysis of the mean fluorescence intensity of gfap
图片尺寸685x696
specific expression of aav8-gfap-gfp and aav8-gfap-apoe isoforms
图片尺寸567x636
gfap-a.自身免疫性胶质纤维酸性蛋白星形细胞病(glia - 抖音
图片尺寸1920x1080
a,b,ca1(a)和海马齿状回(b)区域中星形胶质细胞(gfap;红色)和小胶质
图片尺寸1080x733
相关的肝再生之间的关系,我们设计了 hsc 特异性 aav-gfap-shtgfβ1
图片尺寸919x704
脑 gfap (bp6061) 染色
图片尺寸800x800
colocalization of ngf-ir cells with iba-1-ir microglia and gfap
图片尺寸1200x1017
pd患者大脑---特别是大脑中的黑质(substantia nigra)---的路易体
图片尺寸744x557
肿瘤细胞表达cd20(b)和bcl6(c),gfap阴性(d).
图片尺寸604x600
国家自然科学基金青年基金(31600838)江苏省自然科学基金青年基金(bk
图片尺寸2480x2350
大鼠星形胶质细胞
图片尺寸800x600
使用 gfap (e6n9l) mouse mab(上图)或 β-actin (d6a8) rabbit mab
图片尺寸520x350
isolationandpurificationofschwanncellsfromspinalnerveso
图片尺寸1772x992
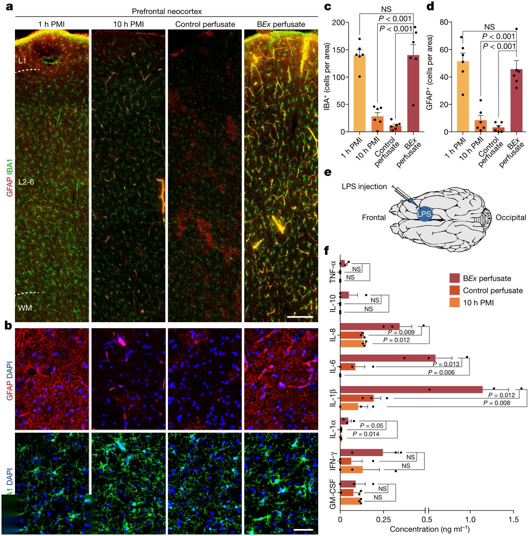
荧光染色的共聚焦平铺扫描,检查额叶前额叶皮层中的星形胶质细胞(gfap
图片尺寸1065x1073
inner retinal change in a novel rd1-ftl mouse
图片尺寸2267x1445
sectioned and immunostained with an anti-ox-42 ( a) and gfap
图片尺寸785x555