LA医学

万泰新增看点
图片尺寸1236x2676
被蚊虫叮了好痒大脑通过瘙痒的信号究竟想提示给你什么
图片尺寸1080x836
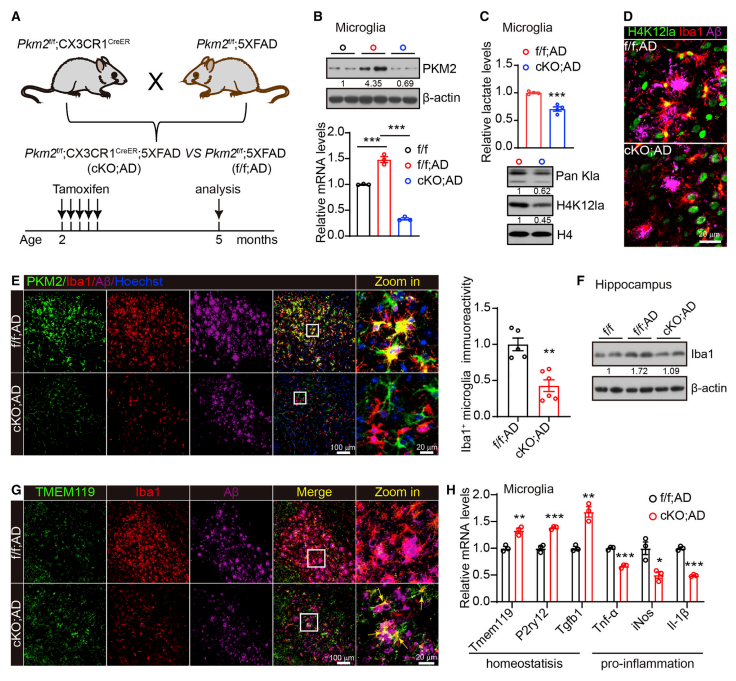
3月17日,军事医学研究院袁增强研究员课题组与北京大学孙露洋教授课题
图片尺寸736x681
医学类意大利语词汇怎么说
图片尺寸1024x1024
科学家揭示导致长期过敏的关键机制_腾讯新闻
图片尺寸805x805
21. la medicina 医学
图片尺寸750x562
la阑尾炎三天 - 普外科讨论版 - 爱爱医医学论坛
图片尺寸4208x2368
learn2reg2023医学图像配准比赛冠军方案分享
图片尺寸717x277
p data-id="gnwh6jmula">《医学影像技术专业英语》是2016年 a
图片尺寸493x687
会上,海军军医大学第一附属医院赵仙先教授,上海交通大学医学院附属第
图片尺寸1080x608
商标申请人:中国人民解放军远程医学信息网络管理中心办理/代理机构
图片尺寸320x320
众多laac热点讨论精彩纷呈!_附属_患者_中国生物医学
图片尺寸789x438
上岗证2020年全国大型医用设备la医师医疗直线医学类资格认证
图片尺寸800x800
要求,存在一定的学习曲线,而且循证医学方面还有很多证据需要深入探索
图片尺寸620x520
la洛杉矶中医药多囊卵巢征宝妈9迎宝宝
图片尺寸960x1280
医学分子生物学实验教程 研究生教学用书(medical molecular biology
图片尺寸600x865
东大医学院日常vol4我爱bbq09
图片尺寸1080x1455
相信在美国,人们可以从东方医学中获得很多好处,通过将其与西方医学相
图片尺寸894x492
在这里《谷物大脑》犯的错误和现代医学在糖尿病上犯的一样.
图片尺寸350x417
医学类意大利语词汇怎么说
图片尺寸1000x800