LED电路

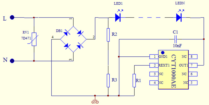
led日光灯电路板原理图
图片尺寸925x531
请教如何设计一个可以pwm控制1wled的驱动电路
图片尺寸744x427
基于buck电路供电的led发光二极管驱动电路设计-电子发烧友网
图片尺寸522x369
3,对于恒流源驱动电路时,可串联几个led灯珠,取决于恒流源输出端最大
图片尺寸802x387
二,gd32l233c-startled硬件电路另外三个资源包虽然标准库版本一样
图片尺寸4810x2880
闪光灯电路频闪灯电路图
图片尺寸1416x691
led恒流驱动芯片tx6128 原理图led恒流驱动芯片tx6128 电路板led恒流
图片尺寸1973x1662
led灯驱动电路图
图片尺寸2003x1258
这是一款简单的3只led循环灯电路,可以模拟流动彩灯,闪烁起来更具有
图片尺寸1456x829
fpga之旅设计99例之第一例led灯
图片尺寸617x280
基于lm3914的音频电平led指示电路
图片尺寸730x510
高效led驱动电路
图片尺寸2462x1287
led显示屏模p10模组电路图走线方式
图片尺寸1135x781
波兰网友网购中国套件diy最简单的音乐节拍闪烁led灯
图片尺寸974x604
led日光灯管电路原理图(串联型)
图片尺寸1832x1041
楼道光控led电路原理图
图片尺寸1710x984
led流水灯电路
图片尺寸505x1011
电路图800 800
图片尺寸800x402
3w最简单led灯电路图三个经典制作电路图讲解
图片尺寸640x673
用线性电路抑制电路纹波,实现可靠性高,寿命长的led驱动
图片尺寸1919x2208