LM2596-5

我用lm2596输出-5v电压,电路图上的1n5400可以用1n5825代替吗?
图片尺寸1103x342
lm2596内部包含150khz振荡器,1.
图片尺寸716x438
lm2596sx-3.3/nopb 封装:to263
图片尺寸638x641
求lm2596hvs -5.0输出固定5v电路图
图片尺寸513x203
3 12v adj lm2596t to220 to263-5 降压稳压管芯片-阿里巴巴
图片尺寸800x800
【原创】dcdc转换器lm2596使用经验分享 - 数据转换器 - 数据转换器
图片尺寸1064x531
lm2596电路简析_功成洗衣机的博客-csdn博客
图片尺寸812x447
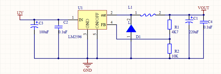
lm2596典型应用电路lm2596引脚图:1为 vin,2为out put,3为gnd,4为feed
图片尺寸712x370
2条回答 2013-12-25 21:02 cao1988mei|二级 这个lm2596需要加调压的
图片尺寸600x294
12v转5v电源设计方案(lm2596浅谈)-crazytiger-电子技术应用-aet-中国
图片尺寸951x407
全新进口 lm2596s-12v/3.3v/5.0v/adj 贴片to-263-5 稳压降压器
图片尺寸1344x1344
全新 lm2596s-3.3v/5.0v/12v/adj 贴片to-263-5 稳压降压器
图片尺寸700x700
switcher电源转换器150 khz3a降压电压调节器文】,ic型号lm2596-adj
图片尺寸850x1100
全新国产 lm2596s-3.3 to-263-5 稳压管3a 五端稳压器
图片尺寸800x800
散热问题lm2596有两种封装形式,5脚的to-220(t)和5脚的to-263(s)封装.
图片尺寸847x501
lm2596电源模块原理图及pcb分享 - 知乎
图片尺寸823x276
lm2596-5v的应用电路怎么设计合理?
图片尺寸940x443
lm2596扩流
图片尺寸739x340
回收稳压芯片升压降压ic收购公司
图片尺寸400x400
lm2596s/t/l-5/adj pdf datasheet浏览和下载
图片尺寸850x1100