MQ-2烟雾传感器原理图

请问mq-2烟雾传感器怎么建ad库文件啊? - 24小时必答区
图片尺寸757x374
mq-2烟雾传感器模块使用手册包括原理图和测试使用程序等-电子电路图,
图片尺寸707x418
mq-2传感器模块的电路原理分析_百度知道
图片尺寸423x275
mq-2烟雾传感器设计资料原理图使用手册
图片尺寸920x1302
怎么使mq-2烟雾传感器给定一个值,使它报警?有没有c语言程序啊?还有报
图片尺寸752x545
基于zigbee信息传输的火灾监测与报警系统设计-设计应用-维库电子市场
图片尺寸388x241
mq-2烟雾传感器_mq2烟雾传感器_漠宸离若的博客-csdn博客
图片尺寸1043x294
用烟雾传感器制作一个可携式烟雾报警器 - 物联网圈子
图片尺寸573x595
烟雾传感器mq-2 输出的电压信号 能否 放大为电流使电磁继电器工作?_
图片尺寸1030x920
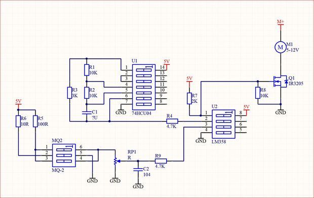
您好!请问mq-2烟雾传感器怎么控制5v到12v直流风扇慢转和快转?有没有
图片尺寸620x391
【烟雾浓度检测mq-2 半导体气敏传感器 可燃气体 火灾报警器探头】价
图片尺寸493x283
mq-2烟雾传感器设计资料分享 - mcu综合技术区
图片尺寸540x250
传感器自学笔记第三章——lm393电压比较芯片 mq_2烟雾传感器_lm393电
图片尺寸554x278
使用51单片机应用mq-2烟雾报警器的程序免费下载-电子发烧友网
图片尺寸913x661
mq-2烟雾传感器设计资料原理图使用手册
图片尺寸920x1280
张飞电子-烟雾报警器diy知识整理_张飞电子论坛-csdn博客
图片尺寸681x558
mq-2烟雾传感器的应用电路图.
图片尺寸500x332
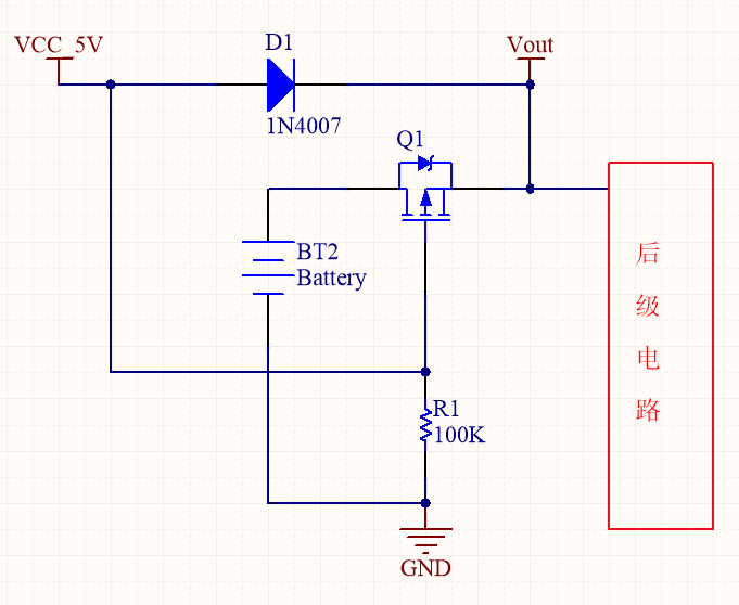
【真香现场】为老婆 diy 一款集多功能于一身的环境检测仪,守护家人健
图片尺寸750x497
烟雾传感器mq-2的应用_mq2烟雾传感器-csdn博客
图片尺寸426x207
mq-2和dht11传感器实现室内温湿度-烟雾浓度监测,原理图,proteus仿真,
图片尺寸1193x760