RS485电路

rs485 电路图----普通收发
图片尺寸1522x874
2,自动切换收发的rs485电路
图片尺寸1080x525
rs485电路图.jpg
图片尺寸713x379
1,传统rs485电路
图片尺寸867x562
rs485 电路基本接线如图
图片尺寸847x480
rs485通讯电路 (原文件名:1.jpg)
图片尺寸651x409
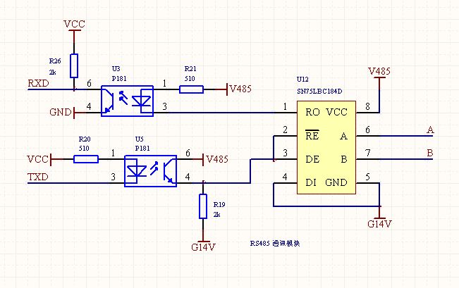
图5 rs485通讯电路
图片尺寸1038x521
关于rs485的dma发送以及en使能脚的自动切换
图片尺寸1289x511
rs485自动切换电路数据收发原理
图片尺寸553x352
rs485通信标准电路
图片尺寸893x372
每天解决一个问题2rs485通信电路的改良与设计
图片尺寸987x585
常见rs485隔离电路方案介绍 - 应用电子电路 - 电子发烧友网
图片尺寸554x306
rs485通讯有什么特点,如何实现收发控制?
图片尺寸640x275
rs485自动收发不进接收中断
图片尺寸1390x539
终于讲透了史上最详细的rs485自动收发电路你一定要掌握
图片尺寸1036x534
传统光电隔离的典型电路:rs485总线是一种常规的通信总线,它不能够做
图片尺寸1012x390
rs485通信atsurf案例no10
图片尺寸995x330
rs485光耦dcdc隔离
图片尺寸1666x785
四,最最"敷衍"的ttl转rs485电路.
图片尺寸794x534
rs485保护电路的设计
图片尺寸2036x674