SCP-103

scp-4260
图片尺寸1282x1290
href="/item/scp基金会/3106903" data-lemmaid="3106903">scp基金会
图片尺寸2272x1500
target="_blank" href="/item/scp/24286433" data-lemmaid="24286433
图片尺寸1216x812
href="/item/scp基金会/3106903" data-lemmaid="3106903">scp基金会
图片尺寸1000x1334
scp基金会
图片尺寸250x103
scp-590
图片尺寸1080x1074
scp基金会
图片尺寸268x103
href="/item/scp基金会/3106903" data-lemmaid="3106903">scp基金会
图片尺寸500x480
p data-id="4370397">九五太维(95teleweb)是中国第一家"外包型呼叫
图片尺寸864x576
电流传感器芯片来自aceinna新纳,丝印mca11503,型号mca1101-50-3,是
图片尺寸1064x1626
scp-408
图片尺寸446x600
scp-2300
图片尺寸1280x1280
新一代电小二户外电源1000 pro 2拆解:全新安全快充
图片尺寸1422x800
p> span class="ref" data-ctrid="sfwv9cidkhmh">破碎之神(the
图片尺寸1622x1144
新一代电小二户外电源1000 pro 2拆解:全新安全快充
图片尺寸1422x800
scp087重制版代号c的无限楼梯间里隐藏着什么怪物
图片尺寸668x375
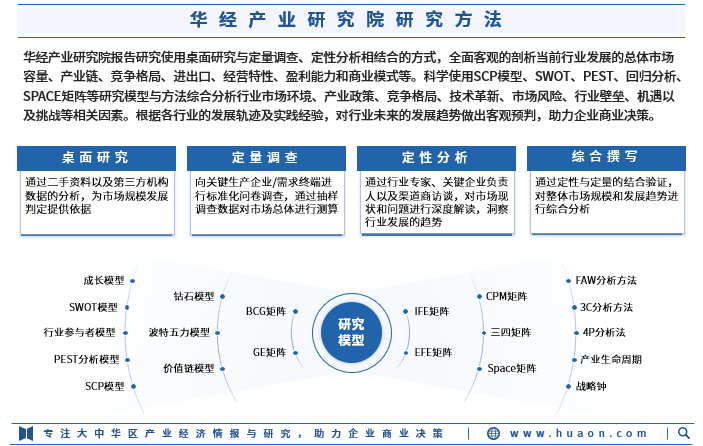
科学使用scp模型,swot,pest,回归分析,space
图片尺寸703x446
昂盛达推出5款测试仪器设备适用于芯片储能快充电池电源测试
图片尺寸1066x1121
新一代电小二户外电源1000 pro 2拆解:全新安全快充
图片尺寸1422x800
幕后花絮斯坦利-库布里克于1928年出生于美国纽约,从小就对摄影具有
图片尺寸500x707