a63a引脚图

6969设计一个转接电路板, 65将标贴封装芯片引脚引出, 这样便于
图片尺寸1280x720
引脚pdn/uart,index,diag,ms2,ms1为有额外功能或功能稍微有区别热
图片尺寸640x702
串联电阻2)在mos管上的栅极加上下拉,某些芯片的配置引脚(srappin)有
图片尺寸631x383
763_503
图片尺寸763x503
rj45和poe引脚详解 - 创客出手
图片尺寸1024x576
a63aa,a63aa pdf中文资料,a63aa引脚图,a63aa电路-datasheet-电子工程
图片尺寸826x1169
单电源四运放引脚排列
图片尺寸600x733
单片机多组vdd存在的原因解析 - 控制/mcu - 电子发烧友网
图片尺寸771x688
sd321 印记a63a 低功耗运算放大器ic
图片尺寸680x880
其中引脚 1,2,3,4 是 4 路模拟输入,引脚 5,6,7 是 i 2 c 总线的硬件
图片尺寸700x843
芯片引脚图
图片尺寸492x320
有些芯片引脚是oc,od的输出,需要加上拉电阻2,上下拉电阻限制电路中流
图片尺寸743x458
队s鲧c
图片尺寸640x400
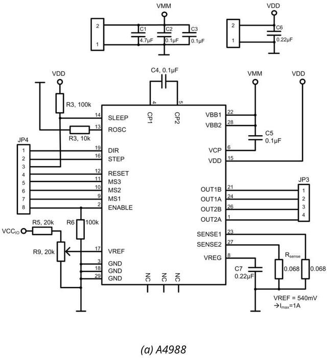
步进模式细分引脚;不需要使用功能可浮空;什么是步进模式:nema17电机
图片尺寸970x485
串联电阻2)在mos管上的栅极加上下拉,某些芯片的配置引脚(srappin)有
图片尺寸557x704
p9原理图引脚
图片尺寸561x340
【图】关于用tda7563a替换tda7566/7564的可行性_1_速腾论坛_爱卡汽车
图片尺寸342x519
2)在mos管上的栅极加上下拉,某些芯片的配置引脚(srappin)有些芯片
图片尺寸856x360
a63,a63 pdf中文资料,a63引脚图,a63电路-datasheet-电子工程世界
图片尺寸850x1100
c2383a,c2383a pdf中文资料,c2383a引脚图,c2383a电路-datasheet-电子
图片尺寸1166x1650