ad1674

阿玛尼(armani)石英表ar1674 armani正品阿玛尼手表男欧美品牌休闲
图片尺寸800x800
12位a_d转换器ad1674的单片机接口技术
图片尺寸911x638
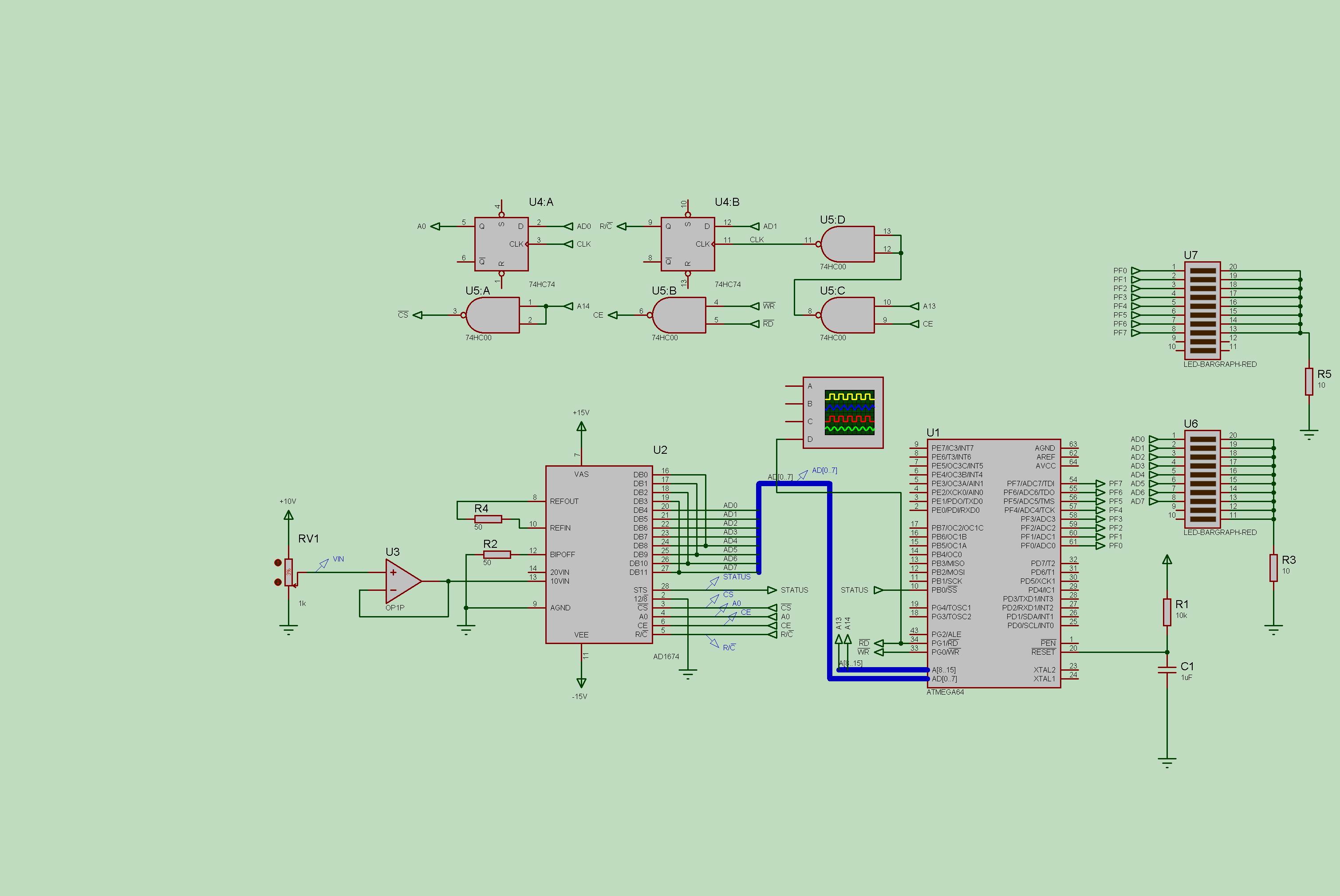
求助:用m64总线模式读取ad1674,可以转换,但数据读不出来,附原程序和
图片尺寸3020x2020
ad1674与at89c52的硬件接口电路
图片尺寸663x392
单片机驱动ad1674源程序原理图100v电压
图片尺寸1560x767
newsfeed1674的博客
图片尺寸550x413
朗姿羊毛白鹅绒羽绒服到手价1674
图片尺寸1080x1439
armani系列男士休闲腕表ar1674
图片尺寸1100x1390
ad1674引脚refout输出电压有误差
图片尺寸548x443
ad1674是一片高速12位逐次比较型a/d转换器,该芯片内置双极性电路构成
图片尺寸183x220
供应ad系列直插ic芯片ad1674jnz
图片尺寸630x430
图3 ad1674与8位微处理器的接口在此例中,我们将12/-8接 5v,将a0接低
图片尺寸532x452
ad1674与pc机的连接图
图片尺寸1391x1800
177****1290_m1674
图片尺寸1080x901
1080_1674竖版 竖屏
图片尺寸1080x1674
2013100222333411217-167450.jpg (950×594)
图片尺寸658x411
1674 - 夜戮 / 无畏契约
图片尺寸1728x1080
201310022233308765-167450.jpg (950×594)
图片尺寸658x411
得力16731674学生桌面计算器太阳能双电源12位财务办公计算器
图片尺寸800x800
喵咪app官网
图片尺寸558x418