adc电路图

adc转换中,当低电压时,精度可以保持1mv分辨,再往上增加时,分辨率变成
图片尺寸1083x699
请教怎样用avr的adc测量5v至5v的电压请给一个参考电路谢谢
图片尺寸930x618
adcmp371电路图
图片尺寸900x1124
adcmp343电路图
图片尺寸900x1142
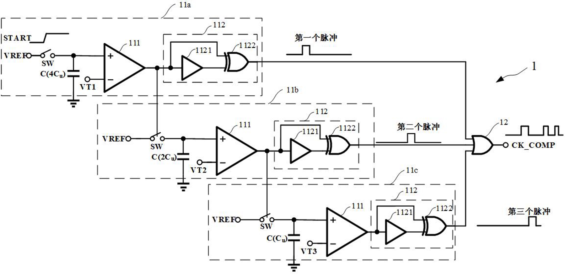
逐次逼近型adc及其异步逻辑控制电路
图片尺寸1800x880
低电压电荷域流水线adc子级电路
图片尺寸1891x1226
stm32之adc采样部分的电路图讲解
图片尺寸1758x488
单片机笔记k型热电偶单运放放大单片机adc采集电路
图片尺寸1581x777
6位adc系统设计电路图
图片尺寸1201x791
stc8g1k08单片机adc采集问题
图片尺寸1093x672
图4-0 adc1,adc2信号放大电路
图片尺寸754x401
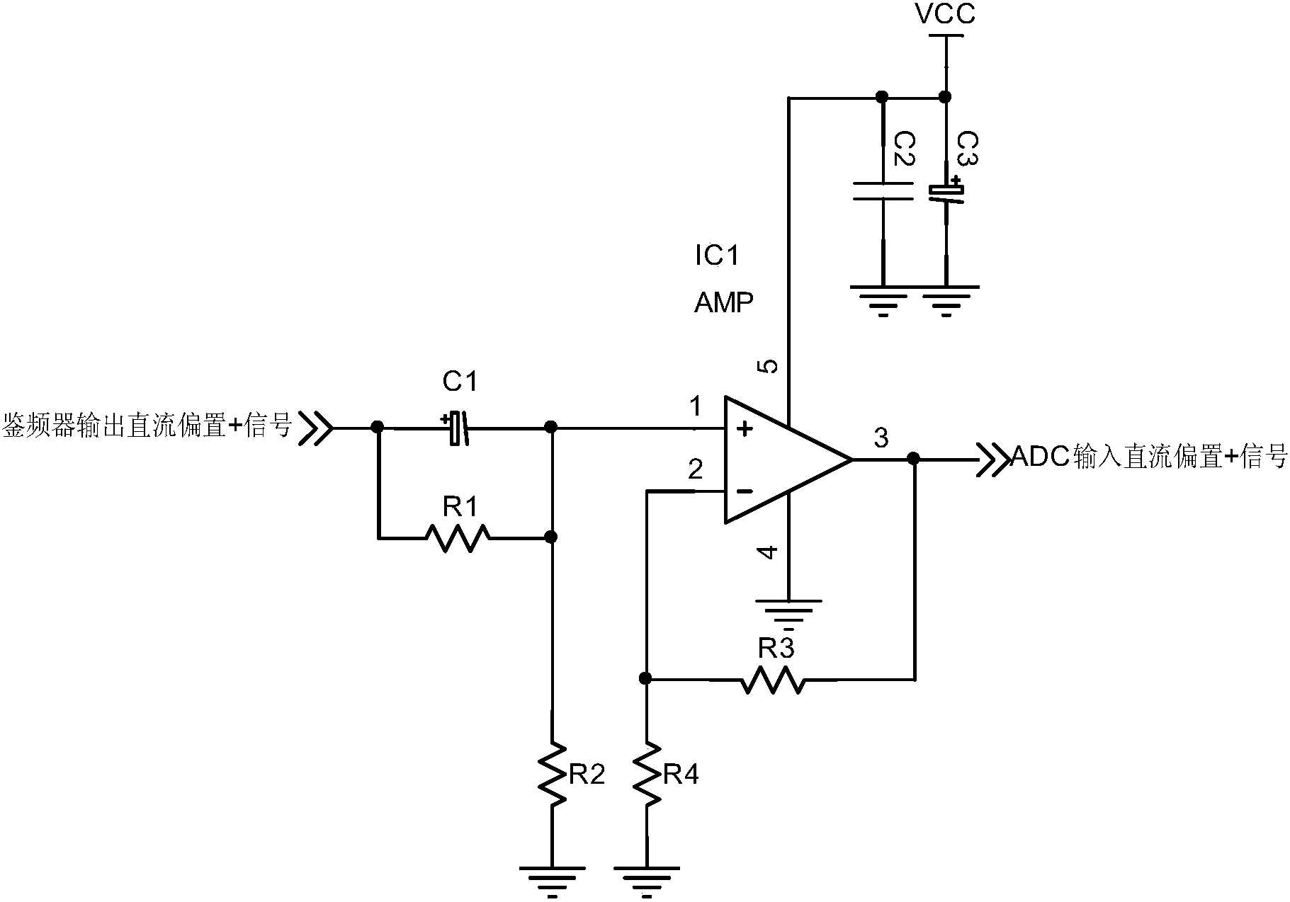
一种数字对讲机鉴频器与adc之间的接口电路
图片尺寸1821x1274
ads1256中文资料,adc1256 24位转换卡说明书,ad模块硬件电路设计,程序
图片尺寸866x434
3v的模拟信号给adc
图片尺寸706x334
adc0804硬件电路 始终不转换
图片尺寸1007x504
单片机课程设计——基于adc0809的多路模数转换电路的设计
图片尺寸777x572
调试ti的16位adc芯片ads8328时遇到问题了
图片尺寸1060x577
16位10 msps adc ad7626的单端转差分高速驱动电路
图片尺寸1024x521
研发问答 硬件电路设计 硬件电路设计讨论 > 新手学ad,这些错误是怎么
图片尺寸1338x551
单片机adc0832转换mq2烟雾报警器proteus仿真程序pcb文件
图片尺寸1662x838