adc0809

adc0809模数转换实验
图片尺寸416x425
我要将两个传感器的信号进行a/d转换后与at89c51
图片尺寸239x343
teleskyadc0809ccn直插dip28ic芯片8位模数ad转换器芯片
图片尺寸800x800
dm74ls48n现货库存热门库存
图片尺寸600x444
全新adc0809 adc0809ccn 直插 dip28 8位逐次逼近式
图片尺寸800x600
原理图:时序图(本实验用上升沿去采数据):adc0809
图片尺寸742x523
计算机8位ad转换器adc0809解决方案华强电子网
图片尺寸462x485
adc0809ccn直插dip28ic芯片8位模数ad转换器芯片
图片尺寸800x800
adc0809中文资料以及和单片机接口电路设计和程序_word
图片尺寸1170x639
adc0809引脚图及功能详解,adc0809与51单片机连接电路
图片尺寸470x253
单片机adc0809模数转换与显示程序
图片尺寸1039x728
模数转换ic adc0809的使用制做之一……基础知识
图片尺寸826x370
实验六 adc0809转换实验
图片尺寸1059x648
adc0809ccn引脚图_封装及数据采集
图片尺寸593x304
大佬帮忙看一下,adc0809的各个引脚连接,分别实现什
图片尺寸1014x826
adc0809中文资料以及和单片机接口电路设计和程序
图片尺寸920x1302
adc0809分辨率是什么?
图片尺寸541x251
adc0809中文资料以及与51接口功能电路程序
图片尺寸860x1216
a80 adc0809模块 ad转换 8路并行 数字电压表 模数
图片尺寸1000x1000
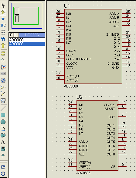
如下图 用adc0808画仿真图,如果非要显示为adc0809
图片尺寸448x584