agent 图解

agent概述
图片尺寸429x186
agent技术的环境
图片尺寸336x252
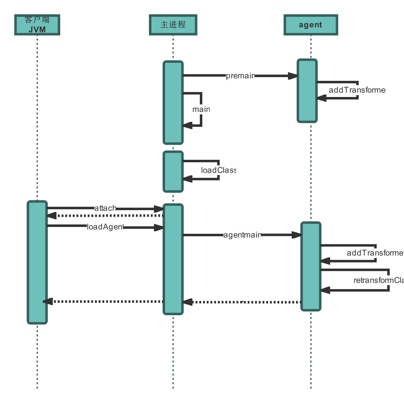
javaagent探究
图片尺寸1302x1306
snmp agent函数介绍
图片尺寸700x480
java实现热部署三agentinstrumentationattach等手段实现方法体级别的
图片尺寸1190x697
agent技术特点及其在装备维修人员的应用
图片尺寸399x224
大模型aiagent前沿调研
图片尺寸2042x728
各agent内部管理结构 fig.
图片尺寸636x429
大厂偏爱的agent技术究竟是个啥
图片尺寸782x580
puppet的agentmaster原理与案例实现
图片尺寸642x370
user agent(用户代理)
图片尺寸1384x788
你讨厌怎样的agent呢我不是agent
图片尺寸1080x1080
the agent model in the uic model
图片尺寸901x1458
propertyagent的6大误区
图片尺寸1080x1440
0xb5基于主机端agent的主机入侵检测系统建设的一点思考
图片尺寸1588x1016
snmpagent
图片尺寸1170x1157
6"""demo: 下载图片, 文件 7""" 8 headers = {user-agent
图片尺寸1279x694
调优高吞吐量flumeagent调优小结
图片尺寸1080x632
论文分享ageneralistagent
图片尺寸833x441
deepmind通才智能体gatoageneralistagent论文笔记
图片尺寸1010x600