atmega16

基于atmega16单片机的水质监测控制系统设计
图片尺寸393x664
arc功率因数自动补偿控制仪的原理及其应用
图片尺寸296x299
atmega16单片机
图片尺寸960x1357
求avr atmega16 lcd1602显示程序 20 我这边有原理
图片尺寸665x455
翼盟atmega16a-pu 单片机 直插dip40
图片尺寸800x800
atmega16/32/8535功能小板第二版本发布(原理图,设计
图片尺寸800x680
单片机开发gyj0144atmega16a精简avr可编程其它元器件
图片尺寸1127x900
直插 全新 atmega16a-pu avr/8位微控制器 16k闪存 dip-40
图片尺寸800x800
atmega16a单片机精简开发板 最小系统板源码等资料
图片尺寸700x522
原装进口51单片机配套芯片 avr芯片 atmega16a-pu-淘
图片尺寸600x600
atmega16a-au 8位单片机 16k可编程内存 tqfp44 全新原装
图片尺寸400x400
原装正品 贴片 atmega16a-au 8位微控制器 atmel单
图片尺寸500x500
au表
图片尺寸800x800
atmega16引脚图各脚功能及封装形式
图片尺寸670x360
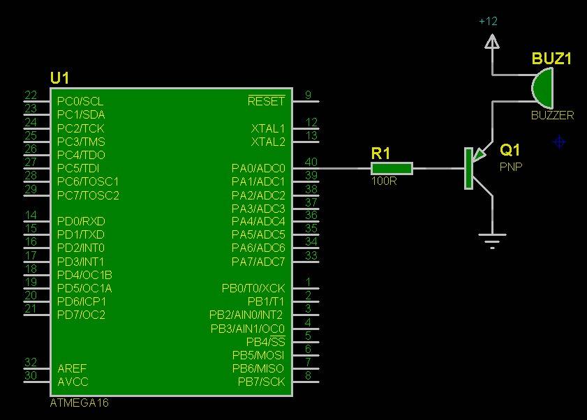
与控
图片尺寸841x602
热销现货atmel品牌8位微控制器atmega16a—au进口原装
图片尺寸296x400
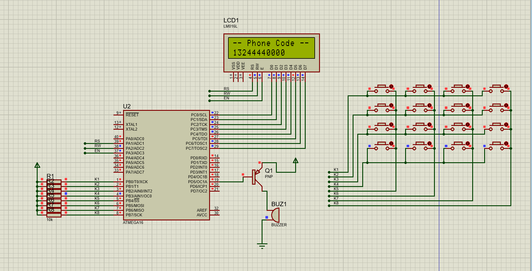
atmega16 avr 单片机 模拟 电话拨号 proteus 仿真
图片尺寸1824x932
atmega16a pu dip40 new version of the new ori
图片尺寸411x430
avr单片机开发板/atmega16最小系统/avr单片机开发板
图片尺寸800x600
【atmega16a-au原装 tqfp-44 avr单片机 16kb自编程
图片尺寸800x545