autosomal

cdna末端快速扩增(race)
图片尺寸864x504
(tolvaptan) approved in canada for the management of autosomal
图片尺寸1800x1341
autosomal recessive hereditary trait infographic diagram
图片尺寸315x470
2000px-autosomal_dominant_-_en.svg_副本.png
图片尺寸2000x1750
海外直订variations of autosomal short tandem repeats &
图片尺寸800x800
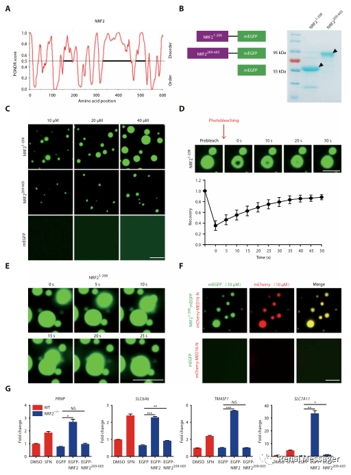
nrf2ameliorates oxidative stress and cystogenesis in autosomal
图片尺寸512x694
由于常染色体图片
图片尺寸392x300
海外直订non-syndromic autosomal recessive deafness due to gjb2
图片尺寸800x800
polycystic kidney disease (autosomal dominant)
图片尺寸700x488
判断autosomal or sex-linkedif both males and females are
图片尺寸1080x1019
还没有讨论,邀请下面用户
图片尺寸250x240
friedreichs ataxia (fa) is an autosomal recessive disease
图片尺寸500x340
由于常染色体图片
图片尺寸392x300
北京大学肿瘤医院
图片尺寸600x445
天才也需要努力 常染色体显性遗传病的遗传 (autosomal dominant
图片尺寸1080x810
常染色体显性遗传是英文diabetes insipidus, nephrogenic, autosomal
图片尺寸640x427
遗传性肾囊肿疾病,如常染色体显性遗传型多囊肾病(autosomal
图片尺寸1080x720
lynch综合征的免疫组化筛查
图片尺寸920x690
autosomal chromosomes are the remaining chromosomes which are
图片尺寸582x409
厦大王鑫团队系统总结阿尔茨海默病的病理/分子机制与治疗新进展
图片尺寸700x467