bernoulli分布

beta分布图:第38页
图片尺寸692x477
(正态分布.图片来源于网络)
图片尺寸1080x540
weibull分布
图片尺寸893x474
泊松分布的图形特点
图片尺寸1080x810
2β62ππ26β2公式中,μ 是位置系数(gumbel 分布的众数是 μ),β 是
图片尺寸1008x802
贝塔分布
图片尺寸590x473
伯努利分布词条图册_百度百科
图片尺寸452x450
beta分布及共轭bernoulli分布先验后验预测分布
图片尺寸646x309
07主题模型知识补充概率知识二项多项betadirichlet分布
图片尺寸707x522
泊松分布我们可以用数学知识去对周围的世界进行预测,但这需要严谨的
图片尺寸600x314
深度学习必须掌握的 13 种概率分布
图片尺寸640x480
勃艮第产区分布图(点击图片下载原图查看)勃艮第人挚爱的两种葡萄黑皮
图片尺寸1280x1539
正态normal分布和伯努利bernoulli分布下的最大似然
图片尺寸1424x584
2 伯努利分布(bernoulli distribution)5.
图片尺寸892x935
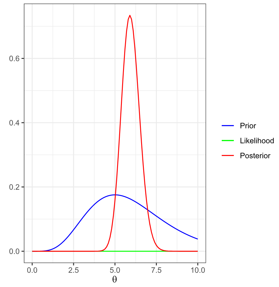
1.常用共轭先验分布
图片尺寸941x966
数据科学中的常见的6种概率分布(python实现)
图片尺寸1434x1060
正态normal分布和伯努利bernoulli分布下的最大似然
图片尺寸1412x534
伯努利分布方差_概率分布,先懂这6个
图片尺寸600x244
(2)当λ 无限增大时,泊松分布逼 近正态分布n(λ ,λ );当λ =20
图片尺寸1080x810
趣学贝叶斯伯努利分布笔记
图片尺寸1718x1222