braden怎么读

压疮braden评分表ppt
图片尺寸860x645
日本用英语怎么读(英格兰用英语怎么读)
图片尺寸640x287
sci论文翻译护理质量braden量表在重症监护室的有效性
图片尺寸612x830
科学人医疗社会史
图片尺寸690x576
压疮braden评分表
图片尺寸800x600
作者:sidani, souraya/ braden, carrie jo出版社:sage pubns出版年
图片尺寸270x417
压疮braden评分表21317
图片尺寸800x600
压疮braden评分表ppt
图片尺寸860x645
埔字的源字形埔字的康熙字典解释beckettbertonbradenbrandenbrennon
图片尺寸731x275
压疮braden评分表ppt课件
图片尺寸800x600
braden评分表
图片尺寸1080x810
brinybriny是什么意思briny怎么读例句
图片尺寸259x194
压疮braden评分表ppt
图片尺寸920x690
科学人医疗社会史
图片尺寸690x391
07/04/2015braden新季前瞻:童话镇(第五季)最新动态第一剧透阅读更多
图片尺寸272x401
手术患者发生压疮的手术室相关原因分析及护理对策 孙敏捷
图片尺寸533x481
braden评分表学习课程
图片尺寸920x518
科学人医疗社会史
图片尺寸690x481
braden评分表
图片尺寸800x600
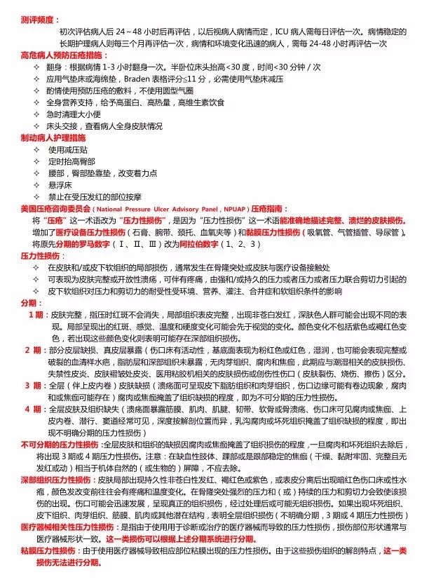
2016压力性损伤解读
图片尺寸920x690