c控制图

c控制图
图片尺寸575x412
minitab制作出的控制图结果如下:一般情况下,上述excel制作控制图比较
图片尺寸720x480
奔驰c级 中控台音响控制键图
图片尺寸900x600
干货|质量管理的七大武器-品质七工具之控制图(含练习)
图片尺寸750x496
spc控制图
图片尺寸1888x1181
均值和极差控制图-模板
图片尺寸810x476
1分钟教您制作np控制图
图片尺寸890x422
c语言水塔水位控制基于西门子plc的水塔水位控制系统及梯形图
图片尺寸296x260
用spc做品质控制时应该如何选择合适的控制图?
图片尺寸776x379
如何选择正确的spc控制图?
图片尺寸600x364
手慢无一份超详细的spc控制图资料你居然没看过
图片尺寸1080x810
基于51单片机控制的led点阵显示屏(c 语言)
图片尺寸885x570
spc 控制图
图片尺寸811x1035
avr74hc595驱动数码管动态显示c语言例程一种电梯钢丝绳张力计控制
图片尺寸644x1379
计量值控制图
图片尺寸568x364
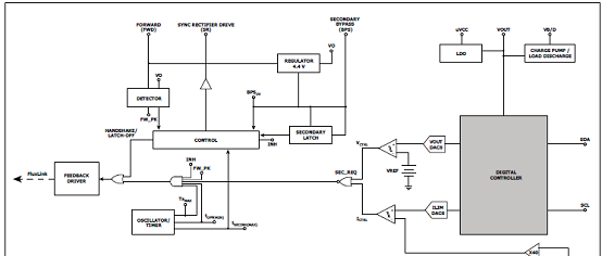
图2.次级控制器框图
图片尺寸554x286
《江阴市顾山镇控制性详细规划》(cdn-gs-c02,c03,c04,c05基本控制
图片尺寸1366x1932
usbc9100 usb-can转换控制器网络接线图
图片尺寸795x516
幸运随机选号竟选到皖c00001车主已笑到控制不住自己了
图片尺寸1080x810
关于公示《佛山市中心城区控制性详细规划整合规划(一期)》cc-c-02-02
图片尺寸14043x9933