c51单片机最小系统

单片机最小系统
图片尺寸562x399
51单片机最小系统原理图与pcb图
图片尺寸703x570
51单片机最小系统图
图片尺寸619x382
51单片机最小系统及元件
图片尺寸920x1302
求51单片机最小系统的电路图
图片尺寸772x635
谈谈关于51单片机原理和最小系统
图片尺寸513x600
51单片机最小系统原理图
图片尺寸724x520
最小的单片机系统电路图
图片尺寸920x1302
51单片机最小系统的制作和程序烧录
图片尺寸690x496
单片机最小系统电路图
图片尺寸920x651
单片机最小系统电路图
图片尺寸613x526
单片机最小系统电路图
图片尺寸435x323
单片机最小系统原理图,通俗易懂
图片尺寸566x491
51单片机最小系统电路设计_电子开发圈的技术博客_51cto博客
图片尺寸1016x696
51单片机最小系统-csdn博客
图片尺寸1241x566
单片机最小系统个人详细刨析
图片尺寸1920x966
51单片机最小系统原理图与pcb图
图片尺寸920x1302
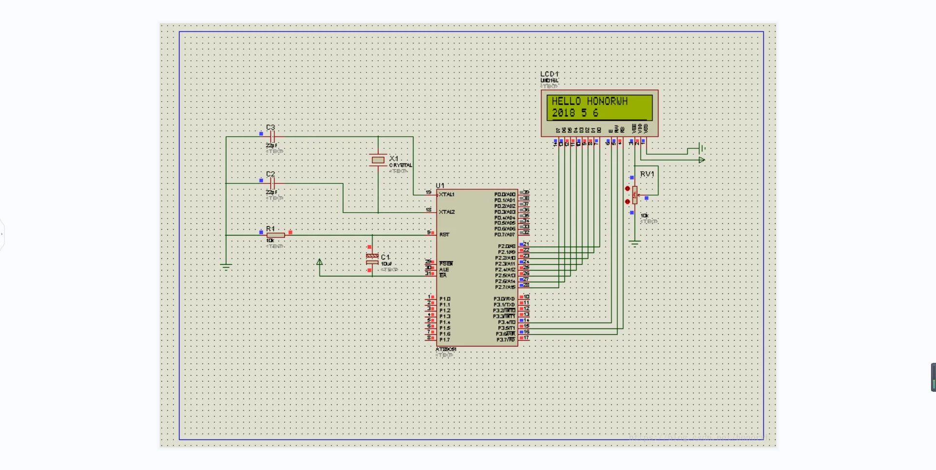
proteus仿真单片机最小系统
图片尺寸746x480
单片机最小系统原理图与pcb图
图片尺寸893x507
想问下单片机最小系统怎么做
图片尺寸687x701