cadence电路图

ad,pads,cadence哪个最好用?-eda365_手机搜狐网
图片尺寸640x419
50种常用经典电路图,电气设计太容易了!
图片尺寸1080x755
board)设计软件种类很多,如protel,orcad,viewlogic,powerpcb,cadence
图片尺寸640x453
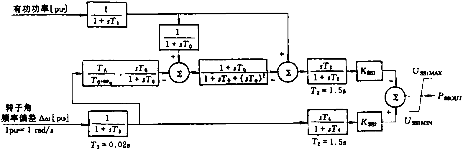
excitation regulator
图片尺寸1570x511
ad,pads,cadence哪个最好用?-eda365_手机搜狐网
图片尺寸640x311
cadence的orcad下设置兼容电路
图片尺寸551x630
斩波器
图片尺寸220x176
pcb 电路板设计生产指南_测试_制造_布局
图片尺寸1033x527
matlab_cadence_电路
图片尺寸676x457
图7 以太网接口电路3 系统软件设计图8 软件总体架构网关系统的软件
图片尺寸1008x563
号>正文申请入驻>paul 展示了 animate preview 插件如何在 cadence
图片尺寸660x390
cadenceallegro172手工增加修改与删除及从新命名网络的操作方法下载
图片尺寸680x341
pcb变成3d瞬间高大上,怎么用allegro实现呢?_cadence
图片尺寸1080x567
cadenceallegro172手工增加修改与删除及从新命名网络的操作方法下载
图片尺寸679x365
或非门
图片尺寸220x211
3款主流的pcb设计软件1,cadence allegro2,mentor pads3,altium
图片尺寸1080x675
一,cadence allegro
图片尺寸400x281
pads 9.
图片尺寸220x134
cadence等长规则设置
图片尺寸612x265
allegro pcb designer设计解决方案|cadence授权中国区代理商_约束
图片尺寸1024x700