caspase3组化

il-18,cleaved-caspase1,asc和gsdmd-n)及炎性小体传感器(nlrp3)活性
图片尺寸606x789
作者分别通过10组配对的肿瘤组织及癌旁对照组织的转录组测序,核糖体
图片尺寸1080x679
天津医科大学雷平团队提出高表达mir-124-3p的小胶质细胞外泌体可减少
图片尺寸745x868
白春礼院士团队am:抗氧化主动收缩水凝胶促进皮肤再上皮化和收缩,加快
图片尺寸660x770
浙中医揭秘:青蒿素神奇逆转中风细胞焦亡,ros/txnip/nlrp3/caspase-1
图片尺寸1080x1349
procaspase 3和裂解的caspas
图片尺寸660x404
greennuc64活细胞caspase-3活性检测试剂盒
图片尺寸1038x549
caspase蛋白酶 爱分享的leo博士 67 67 中山大学医学博士 3人赞同
图片尺寸653x628
图6:每组nlrc4,gsdmd,gsdmd-n,cleaved caspase-1,il-18
图片尺寸1137x525
caspase 3 involves in neuroplasticity, microglial activation and
图片尺寸1116x1377
细胞信号通路详解之caspase信号通路
图片尺寸323x350
生物学现象caspase活化机制
图片尺寸450x549
铁死亡与其他细胞死亡类型的区别_相关_et_caspase
图片尺寸876x553
【求助】caspase-3 免疫组化
图片尺寸6000x4000
caspase-4非典型炎症小体的先天免疫感知促进细胞衰老
图片尺寸1500x1751
组蛋白去乙酰化酶3怎样通过转位到线粒体抑制依赖性炎症——高分文献
图片尺寸767x908
caspase_死亡_研究人员
图片尺寸1080x900
cdd丨caspase-3通过nf-kb抑制炎症 - 知乎
图片尺寸1080x789
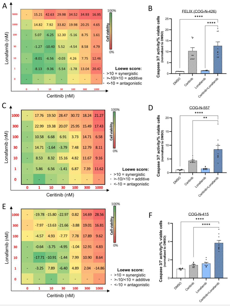
pdx细胞72小时后的剂量-反应矩阵;(b)细胞凋亡caspase 3/7活性的定量
图片尺寸960x1277
体内多肽自组装纳米材料在非肿瘤相关疾病诊疗中的研究进展_检测_分子
图片尺寸1080x568