cc2530引脚图

cc2530介绍ppt
图片尺寸1080x810
cc2530拥有21个数字i/o(输入/输出)引脚,可以配置为通用数字i/o.
图片尺寸369x435
使用gpio输出控制led亮灭(cc2530)
图片尺寸1031x548
cc2530最小系统搭建
图片尺寸526x250
图5.2 cc2530芯片引脚
图片尺寸476x433
1cc2530单片机介绍
图片尺寸667x641
只有cc2531才有usb,在cc2530中需要把1-4引脚接地
图片尺寸1109x834
cc2530芯片介绍
图片尺寸372x381
按键控制led亮灭cc2530
图片尺寸709x450
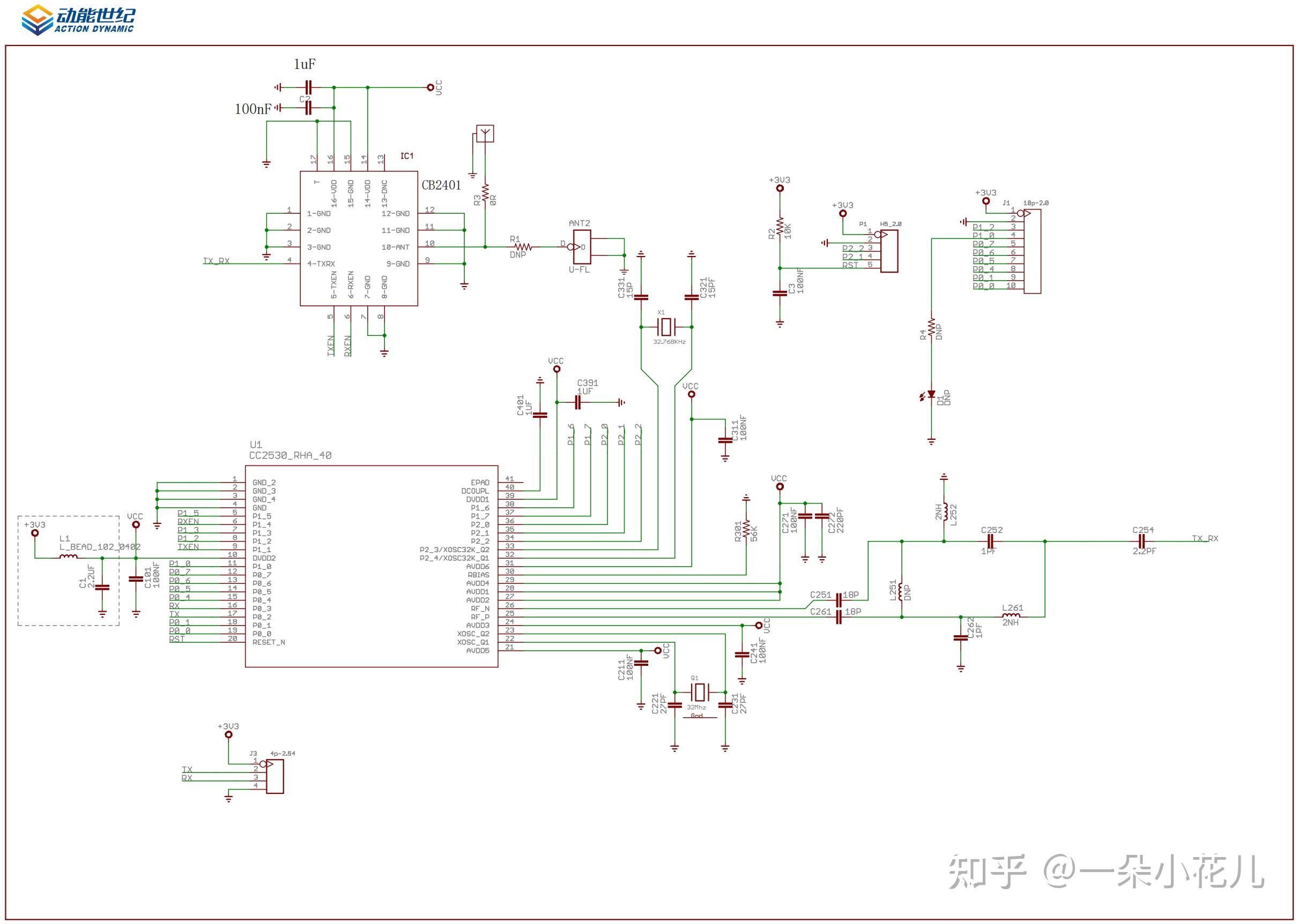
自己画的cc2530的原理图
图片尺寸886x545
cc2530f256rharrf收发器封装qfn40
图片尺寸440x425
基于cc2530无线数传模块
图片尺寸3346x2139
zigbee系列cc2530建立强大的网络节点
图片尺寸2421x1725
cc2530
图片尺寸3566x2256
cc2530之串口_cc2530串口引脚-csdn博客
图片尺寸770x419
只有cc2531才有usb,在cc2530中需要把1-4引脚接地
图片尺寸1224x776
cc2530f256核心板的电路原理图免费下载
图片尺寸815x526
20210330树莓派cc2530串口通信
图片尺寸2064x1185
ticc2530基础实验串口编程
图片尺寸485x269
zigbee模块 cc2530
图片尺寸438x273